Curiosii for ever!: Car repair manuals for everyone.

Body No. 2 Control System

Body Control System:





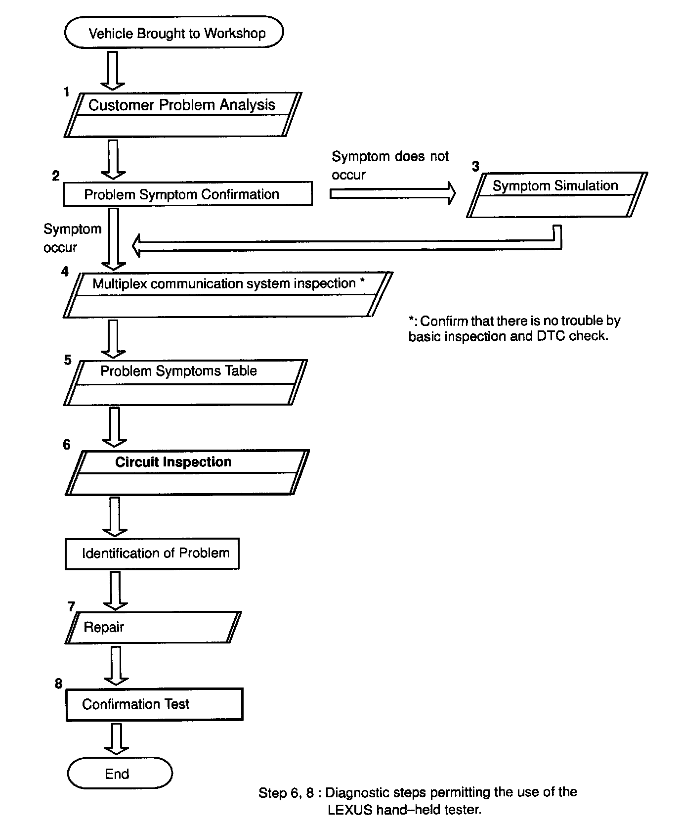
HINT: This ECU is connected to the multiplex communication system. Information Bus Therefore be sure to check that there is no troubles in the multiplex communication system before performing the troubleshooting.