Curiosii for ever!
: Car repair manuals for everyone.
Home
>>
Lexus
>>
2000
>>
GS 300 L6-3.0L (2JZ-GE)
>>
Repair and Diagnosis
>>
Body and Frame
>>
Body Control Systems
>>
Body Control Module
>>
Testing and Inspection
>>
Component Tests and General Diagnostics
>>
PWS Circuit
PWS Circuit
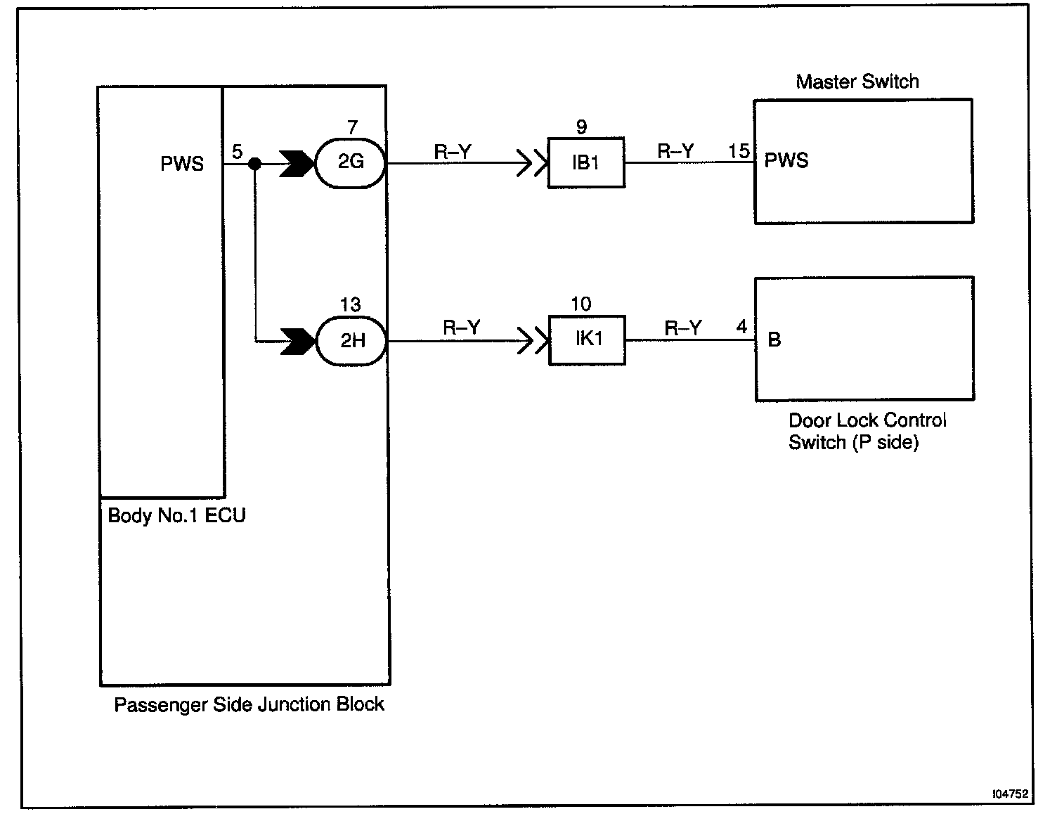
PWS Circuit / Body No.1 ECU
CIRCUIT DESCRIPTION
This circuit is the power source of the master switch for the driver's door and the door lock switch for the passenger's doors.
Wiring Diagram:
Step 1:
INSPECTION PROCEDURE