Curiosii for ever!: Car repair manuals for everyone.

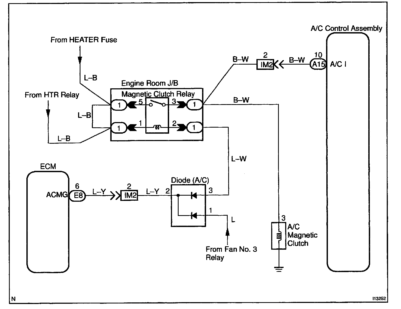
Compressor Circuit

CIRCUIT DESCRIPTION
The A/C control assembly outputs the magnetic clutch ON signal from terminal AC1 to the ECM. When the ECM receives this signal, it sends a signal from terminal MGC and switches the A/C magnetic clutch relay ON, thus turning on the A/C magnetic clutch.

Wiring Diagram:






Steps 1 - 2:




Steps 3 - 5:




Steps 6 - 7:




Steps 8 - 9:




INSPECTION PROCEDURE