Curiosii for ever!
: Car repair manuals for everyone.
Home
>>
Lexus
>>
1999
>>
SC 400 V8-4.0L (1UZ-FE)
>>
Repair and Diagnosis
>>
Relays and Modules
>>
Relays and Modules - Body and Frame
>>
Power Door Lock Control Module
>>
Testing and Inspection
>>
ECU Power Source Circuit
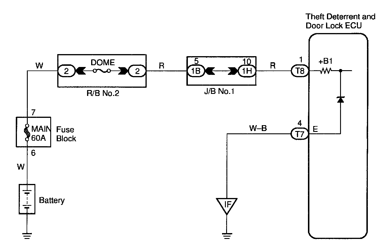
ECU Power Source Circuit
CIRCUIT INSPECTION
This circuit provides power to operate the theft deterrent and door lock ECU.
WIRING DIAGRAM
Step 1:
Step 2:
Step 3:
INSPECTION PROCEDURE