Curiosii for ever!
: Car repair manuals for everyone.
Home
>>
Lexus
>>
1999
>>
SC 400 V8-4.0L (1UZ-FE)
>>
Repair and Diagnosis
>>
Relays and Modules
>>
Relays and Modules - Body and Frame
>>
Keyless Entry Module
>>
Testing and Inspection
Keyless Entry Module: Testing and Inspection
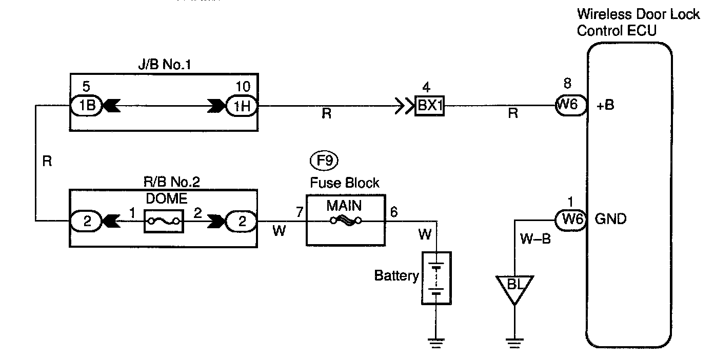
CIRCUIT DESCRIPTION
Battery positive voltage is always applied to the terminal +B of the wireless door look ECU.
WIRING DIAGRAM
Step 1:
Step 2:
Step 3:
INSPECTION PROCEDURE