Curiosii for ever!: Car repair manuals for everyone.

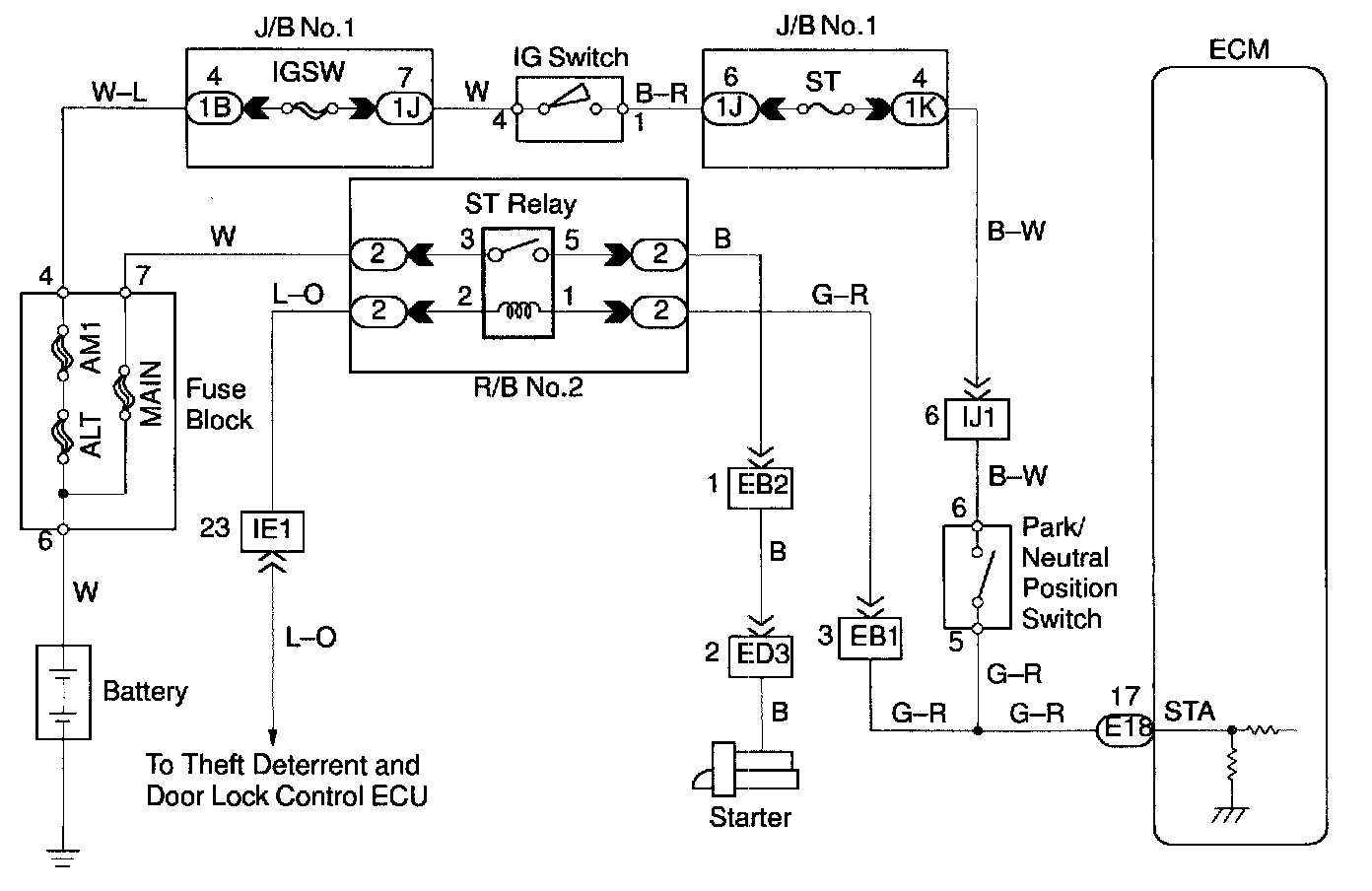
Starter Signal Circuit

CIRCUIT DESCRIPTION

When the engine is cranked, the intake air flow is slow, so fuel vaporization is poor. A rich mixture is therefore necessary in order to achieve good startability. While the engine is being cranked, the battery positive voltage is applied to terminal STA of the ECM. The starter signal is mainly used to increase the fuel injection volume for the starting injection control and after-start injection control.




WIRING DIAGRAM

INSPECTION PROCEDURE

HINT: This diagnostic chart is based on the premise that the engine is cranked normally. If the engine is not cranked, proceed to the problem symptoms table.

Step 1:




Step 2:




LEXUS hand-held tester:

Step 1:




Step 2:




OBD II Scan tool (excluding LEXUS hand-held tester)