Curiosii for ever!: Car repair manuals for everyone.

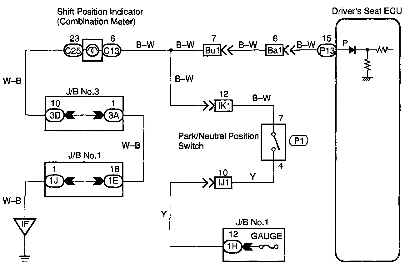
Park/Neutral Position Switch Circuit

CIRCUIT DESCRIPTION

The park/neutral position switch detects when the shift position is in P position and sends a signal to the ECU. When the return switch is turned ON with the IG SW ON and the shift in P position, the ECU performs return operation




WIRING DIAGRAM

Step 1:




Step 2:




INSPECTION PROCEDURE