Curiosii for ever!
: Car repair manuals for everyone.
Home
>>
Lexus
>>
1999
>>
LS 400 V8-4.0L (1UZ-FE)
>>
Repair and Diagnosis
>>
Body and Frame
>>
Seats
>>
Power Seat Control Module
>>
Testing and Inspection
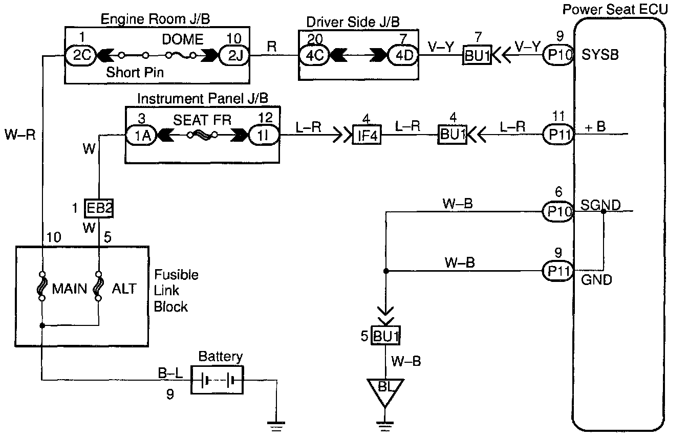
Power Seat Control Module: Testing and Inspection
CIRCUIT INSPECTION
WIRING DIAGRAM
Step 1:
Step 1:
Step 3:
Step 4:
INSPECTION PROCEDURE