Curiosii for ever!
: Car repair manuals for everyone.
Home
>>
Lexus
>>
1999
>>
GS 400 V8-4.0L (1UZ-FE)
>>
Repair and Diagnosis
>>
Heating and Air Conditioning
>>
Control Module HVAC
>>
Testing and Inspection
>>
ACC Power Source Circuit
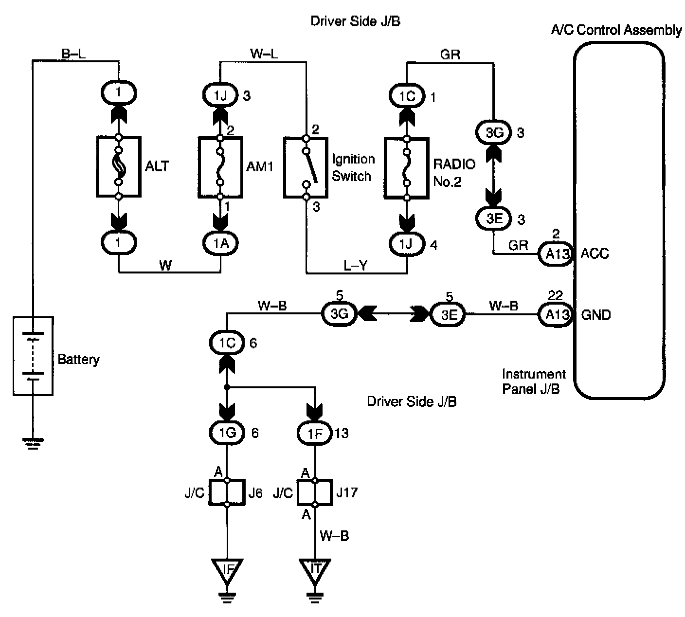
ACC Power Source Circuit
CIRCUIT DESCRIPTION
This is the power source for A/C control assembly and servomotors, etc.
WIRING DIAGRAM
Step 1:
Step 2:
Step 3:
INSPECTION PROCEDURE