Curiosii for ever!: Car repair manuals for everyone.

IACV Control Circuit


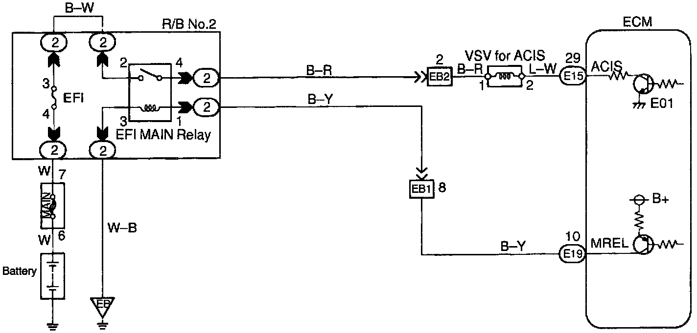
ACIS Control VSV Circuit





CIRCUIT DESCRIPTION
This circuit opens and closes the ACIS (Acoustic Control Induction System) Valve in response to the engine load in order to increase the intake efficiency.
When the engine speed is 2,500 rpm or less or 4,900 rpm or more and the throttle valve opening angle is 600 or more, the VSV is OFF so the ACIS valve is open. All the other times, the ECM turns the VSV ON and closes the ACIS valve.





WIRING DIAGRAM

INSPECTION PROCEDURE

Step 1:




Step 2:




Step 3:





LEXUS hand-held tester

Step 1:




Step 2:




Step 3:





OBD II scan tool (excluding LEXUS hand-held tester)