Curiosii for ever!
: Car repair manuals for everyone.
Home
>>
Lexus
>>
1998
>>
SC 300 L6-3.0L (2JZ-GE)
>>
Repair and Diagnosis
>>
Body and Frame
>>
Locks
>>
Power Locks
>>
Power Door Lock Control Module
>>
Testing and Inspection
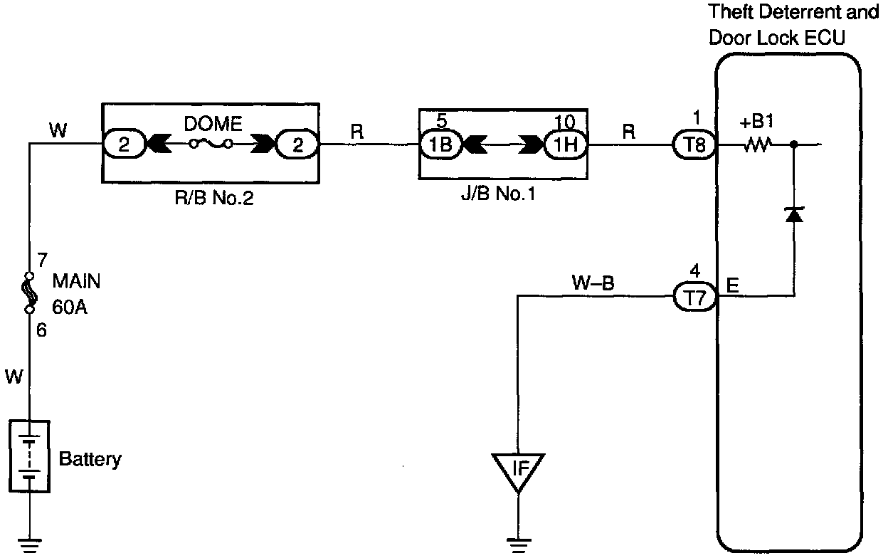
Power Door Lock Control Module: Testing and Inspection
ECU Power Source Circuit
CIRCUIT DESCRIPTION
This circuit provides power to operate the theft deterrent and door lock ECU.
WIRING DIAGRAM
Step 1:
Step 2:
Step 3:
INSPECTION PROCEDURE