Curiosii for ever!
: Car repair manuals for everyone.
Home
>>
Lexus
>>
1998
>>
LS 400 V8-4.0L (1UZ-FE)
>>
Repair and Diagnosis
>>
Powertrain Management
>>
Computers and Control Systems
>>
Body Control Module
>>
Testing and Inspection
>>
Initial Inspection and Diagnostic Overview
>>
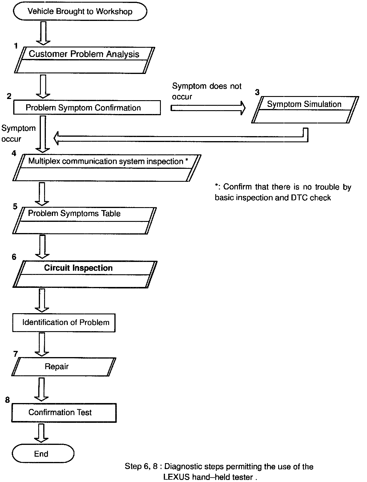
How To Proceed With Troubleshooting
How To Proceed With Troubleshooting
HINT:
This ECU is connected to the multiplex communication system. Therefore, be sure to check that there is no troubles in the multiplex communication system before performing the trouble shooting.