Curiosii for ever!: Car repair manuals for everyone.

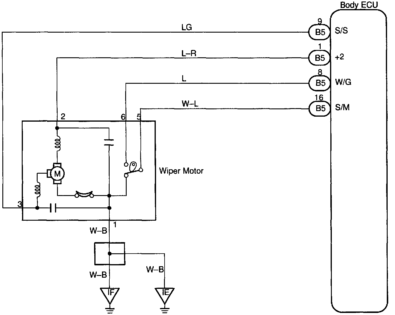
Wiper Motor Circuit


Wiper Motor Circuit

CIRCUIT DESCRIPTION
Wiper motor is controlled by the Body ECU. Even CPU is in the failure, its circuit structure enables to operate the wiper with "High" mode.





WIRING DIAGRAM

Step 1:




Step 2:




Step 3:





INSPECTION PROCEDURE

HINT: In case of using the LEXUS hand-held tester, stand the inspection from step 1 arid in case of not using the LEXUS hand-held tester start from step 2.