Curiosii for ever!: Car repair manuals for everyone.

With Scan Tool


DTC P1520 Stop Light Switch Circuit

CIRCUIT DESCRIPTION
When the brake pedal is depressed, the stop light switch sends a signal to the ECM. When the ECM receives this signal, it cancels the cruise control.
A fail-safe function is provided so that the cancel functions normally, even if there is a malfunction in the stop light signal circuit.
The cancel conditions are: Battery positive voltage at terminal STP- When the brake is on, battery positive voltage normally applies through the STOP fuse and stop light switch to terminal STP- of the ECM, and the ECM turns the cruise control off. If the harness connected to terminal STP- has an open circuit, terminal STP- will have battery positive voltage and the cruise control will be turned off.





DETECTING CONDITIONS





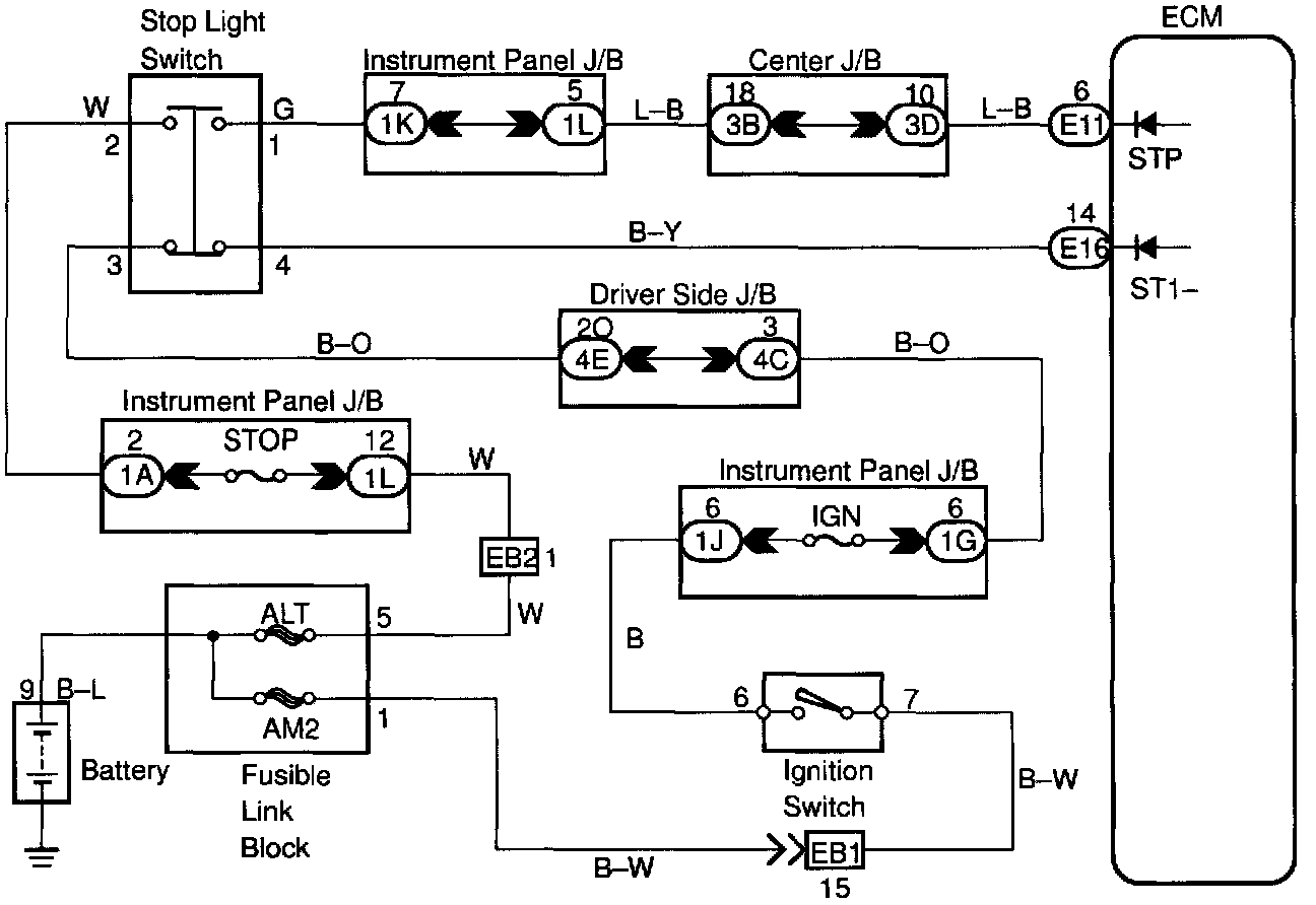
WIRING DIAGRAM

Step 1:




Step 2:




Step 3:





INSPECTION PROCEDURE

HINT: In case of using the LEXUS hand-held tester, start the inspection from step 1 arid in case of not using the LEXUS hand-held tester, start from step 2.