Curiosii for ever!
: Car repair manuals for everyone.
Home
>>
Lexus
>>
1998
>>
GS 400 V8-4.0L (1UZ-FE)
>>
Repair and Diagnosis
>>
Body and Frame
>>
Seats
>>
Power Seat Control Module
>>
Testing and Inspection
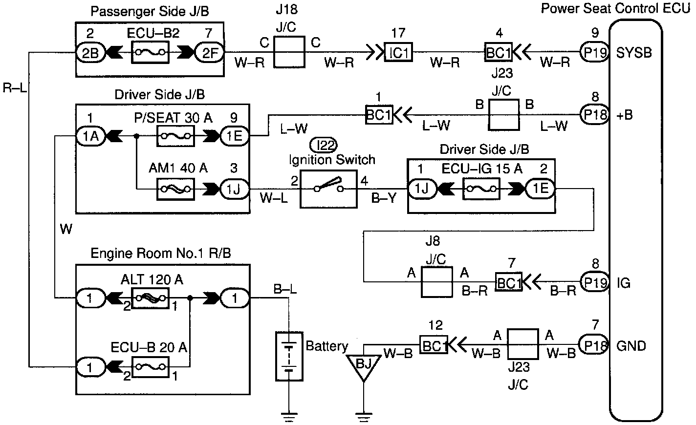
Power Seat Control Module: Testing and Inspection
ECU Power Source Circuit
WIRING DIAGRAM
Step 1:
Step 2:
Step 3:
Step 4:
Step 5:
INSPECTION PROCEDURE