Curiosii for ever!
: Car repair manuals for everyone.
Home
>>
Lexus
>>
1998
>>
GS 300 L6-3.0L (2JZ-GE)
>>
Repair and Diagnosis
>>
Powertrain Management
>>
Computers and Control Systems
>>
Relays and Modules - Computers and Control Systems
>>
Body Control Module
>>
Testing and Inspection
>>
Initial Inspection and Diagnostic Overview
>>
How To Proceed With Troubleshooting
>>
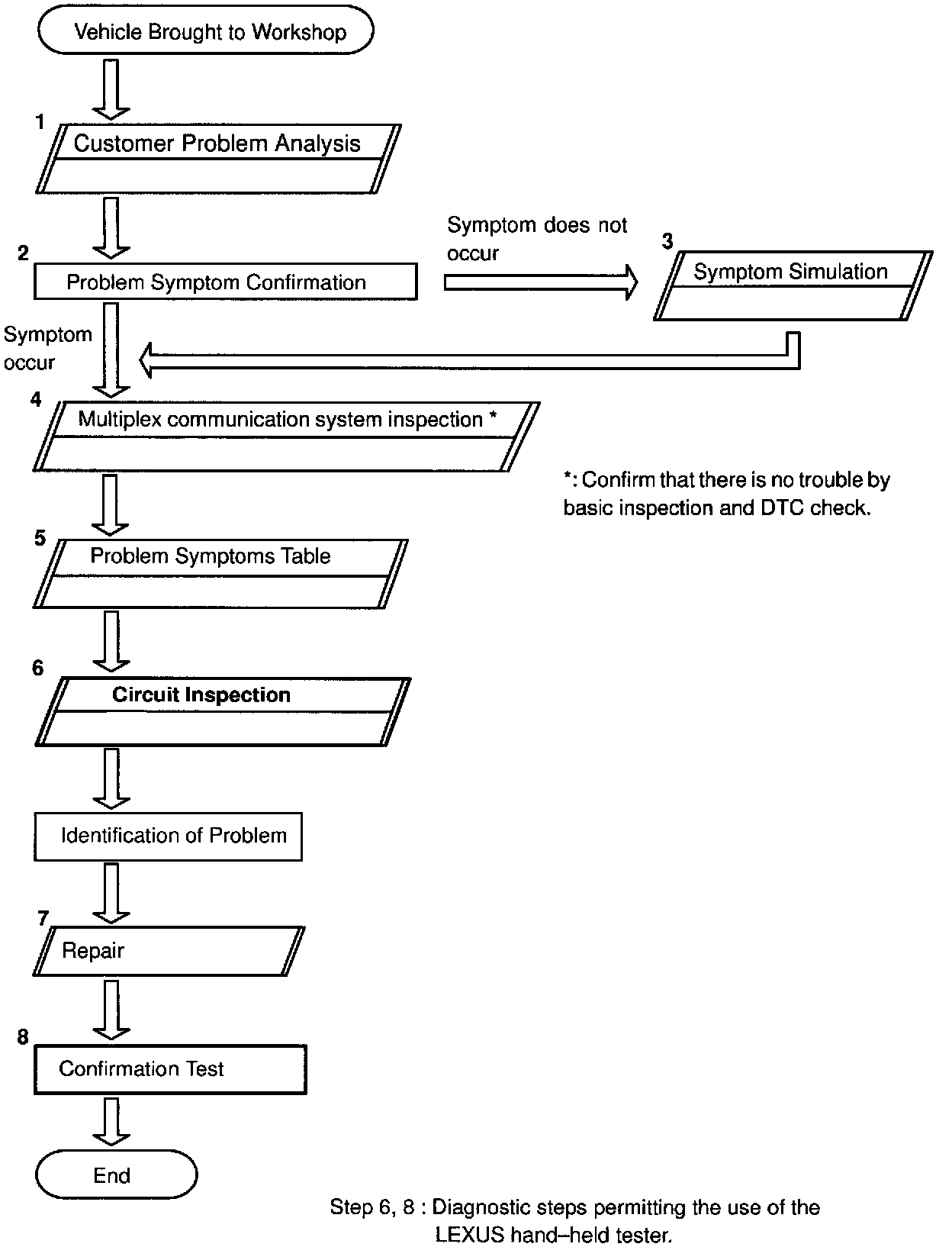
Body No. 2 Control System
Body No. 2 Control System
HINT:
This ECU is connected to the multiplex communication system. Therefore, be sure to check that there is no troubles in the multiplex communication system before performing the troubleshooting.