Curiosii for ever!: Car repair manuals for everyone.

Transmission Position Sensor/Switch: Testing and Inspection





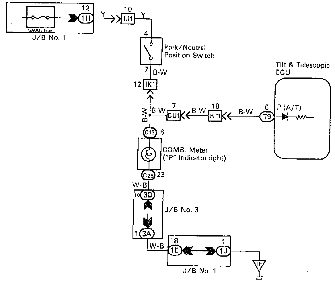
CIRCUIT DESCRIPTION
The [1][2]park/neutral position switch detects whether the shift position is in P position or in another position, and sends a signal to the Electronic Control Unit (ECU).

Part 1 Of 2:




Part 2 Of 2:





INSPECTION PROCEDURE