Curiosii for ever!
: Car repair manuals for everyone.
Home
>>
Lexus
>>
1997
>>
SC 400 V8-4.0L (1UZ-FE)
>>
Repair and Diagnosis
>>
Body and Frame
>>
Locks
>>
Keyless Entry
>>
Testing and Inspection
>>
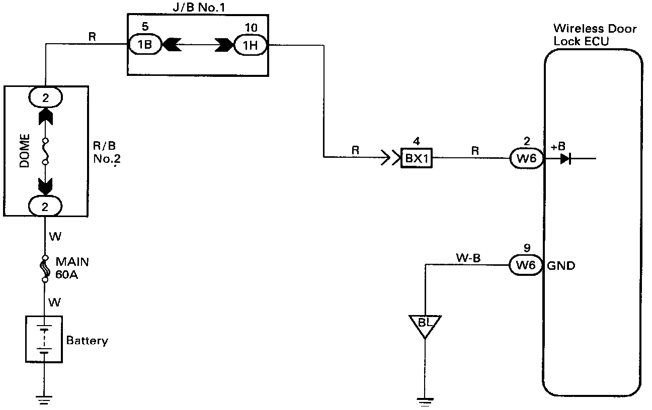
ECU Power Source Circuit
ECU Power Source Circuit
CIRCUIT DESCRIPTION
When the wireless door lock main switch is
ON
, battery positive voltage is applied to terminal + B of the wireless door lock ECU, causing the ECU to operate.
WIRING DIAGRAM
INSPECTION PROCEDURE