Curiosii for ever!: Car repair manuals for everyone.

Component Tests and General Diagnostics


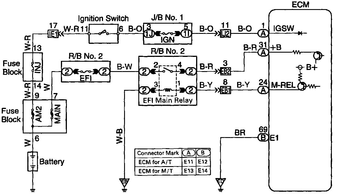
ECM Power Source Circuit

CIRCUIT DESCRIPTION
When the ignition switch is turned ON, battery positive voltage is applied to the coil, closing the contacts of the EFI main relay (Marking: EFI MAIN) and supplying power to the terminal +B of the ECM.





WIRING DIAGRAM

Step 1:




Step 2:




Step 3:




Step 4:




Step 5:




Step 6:




Step 7:




Step 8:




Step 9:





INSPECTION PROCEDURE