How to Read Power Source
Power Source (Current Flow Chart):
Power Source:
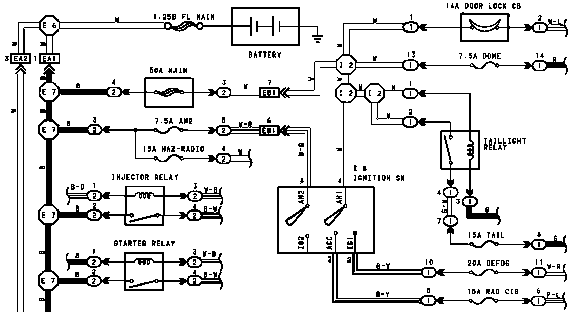
The "Current Flow Chart" section, describes which parts each power source (fuses, fusible links, and circuit breakers) transmits current to. In the power source circuit diagram, the condition when battery power is supplied to each system are explained. Since all system circuit diagrams start from the power source system must be fully understood
H POWER SOURCE (Current Flow Chart)
The chart below shows the route by which current flows from the battery to each electric source (Fusible Link, Circuit Breaker, Fuse, etc.) and other parts.
The next page and following pages shows the parts to which each electrical source outputs current.