Compressor Speed Sensor: Testing and Inspection
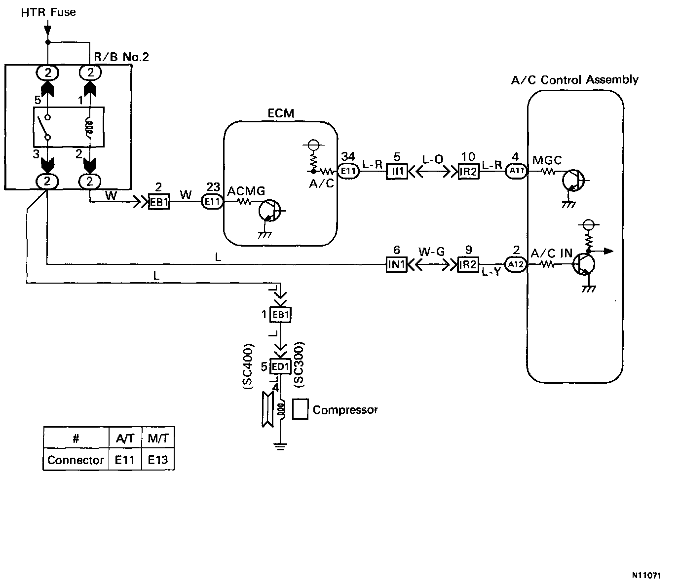
The air conditioning control assembly outputs the magnetic clutch ON signal from terminal MGC to the ECM.When the ECM receives this signal, it sends a signal from terminal ACMG and switches the A/C magnetic clutch relay on, thus turning on the A/C magnetic clutch.
The air conditioning control assembly also monitors at terminal NC IN whether or not power is being supplied to the magnetic clutch.