Curiosii for ever!
: Car repair manuals for everyone.
Home
>>
Lexus
>>
1995
>>
ES 300 V6-3.0L (1MZ-FE)
>>
Repair and Diagnosis
>>
Powertrain Management
>>
Computers and Control Systems
>>
Relays and Modules - Computers and Control Systems
>>
Engine Control Module
>>
Testing and Inspection
>>
Component Tests and General Diagnostics
>>
ECM Power Source Circuit
>>
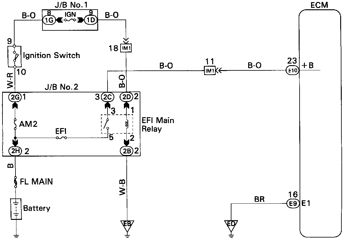
Circuit Wiring Diagram
Circuit Wiring Diagram
WIRING DIAGRAM