Curiosii for ever!: Car repair manuals for everyone.

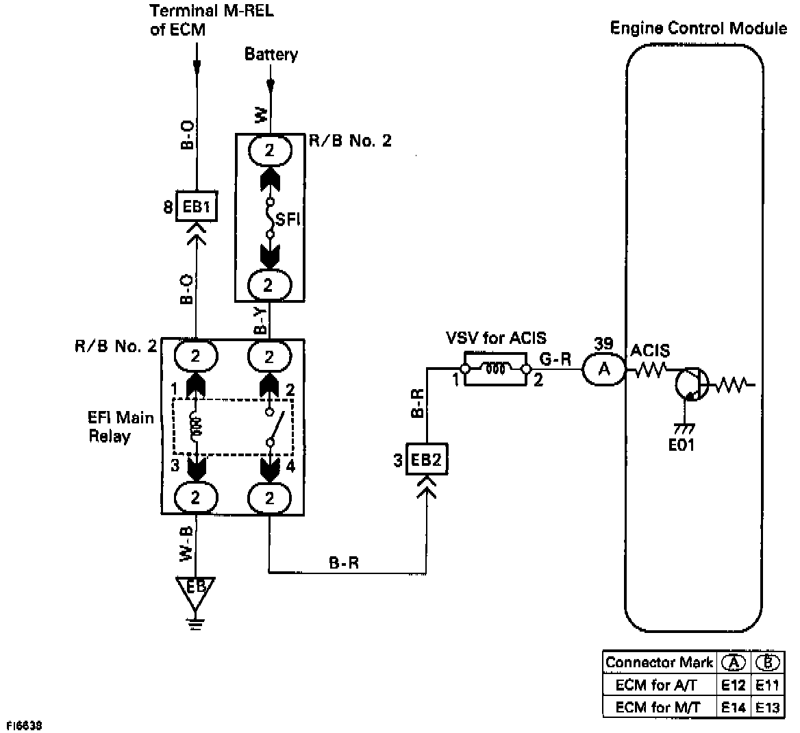
IACV Control Circuit


SYSTEM: Intake Air Control Valve Control Vacuum Switching Valve Circuit





CIRCUIT DESCRIPTION
The circuit opens and closes the Intake Air Control Valve in response to the engine load in order to increase the intake efficiency (Acoustic Control Induction System).
When the engine speed is 4,500 rpm or less and throttle valve opening angle is 30°or more, or engine speed is 4,500 rpm or more and throttle valve opening angle is 30°or less, the Engine Control Module turns the Vacuum Switching Valve ON and closes the Intake Air Control Valve. At all other times, the Vacuum Switching Valve is OFF, so the Intake Air Control Valve is open.





DIAGNOSTIC PROCEDURE

1. Check operation of the Vacuum Switching Valve.
- If OK proceed to step 2.
- If not OK replace Vacuum Switching Valve.
2. Check voltage of Vacuum Switching Valve power source.
- If OK check vacuum tank operation.
- If not OK proceed to step 3.
3. Check for open and short in Vacuum Switching Valve circuit.
- If OK check and replace Engine Control Module.
- If not OK repair or replace harness or connector