Curiosii for ever!: Car repair manuals for everyone.

Description and Diagnosis Procedure



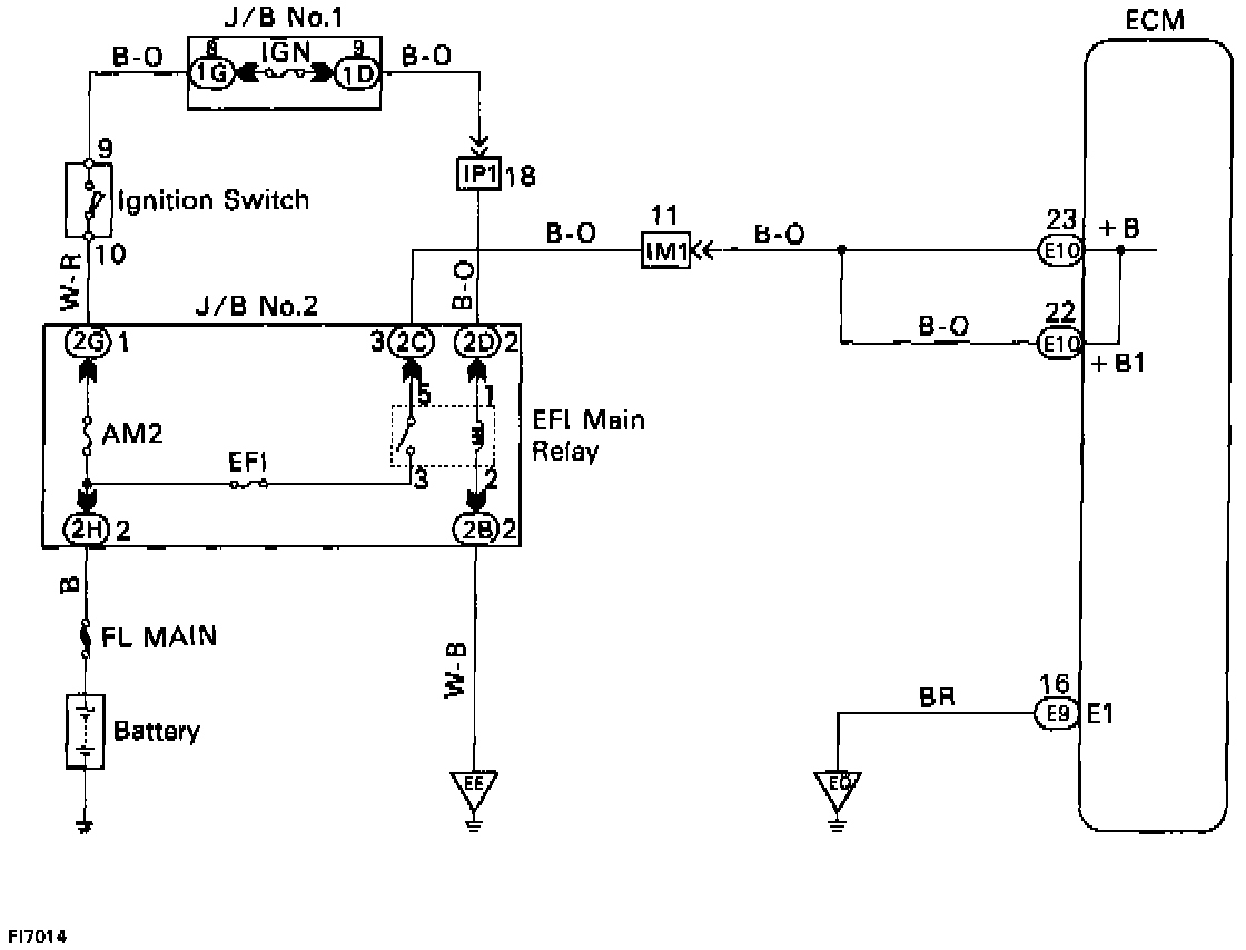
SYSTEM: Engine Control Module Power Source Circuit

CIRCUIT DESCRIPTION
When the Ignition Switch is turned ON, battery voltage is applied to the coil, closing the contacts of the EFI Main Relay and supplying power to the terminals + B and + B1 of the Engine Control Module.





DIAGNOSTIC PROCEDURE
1. Check voltage of Engine Control Module power source.
- If not OK proceed to step 2.
- If OK proceed to DIAGNOSIS BY SYMPTOM.
2. Check continuity between terminal E1 and body ground.
- If OK proceed to step 3.
- If not OK repair or replace harness or connector.
3. Check EFI Main Relay.
- If OK proceed to step 4.
- If not OK replace EFI Main Relay.
4. Check EFI fuse.
- If OK proceed to step 5.
- If not OK check for short in all the harness and components connected to EFI fuse.
5. Check for open in harness and connector between Main Relay and battery, Main Relay and Engine Control Module.
- If OK proceed to step 6.
- If not OK repair or replace harness or connector.
6. Check IGN fuse.
- If OK proceed to step 7.
- If not OK check for short in all the harness and components connected to IGN fuse.
7. Check Ignition Switch.
- If OK check for open in harness and connector between Ignition Switch and Main Relay, Main Relay and body ground.
- If not OK replace Ignition Switch.