Ignition Control Module: Description and Operation
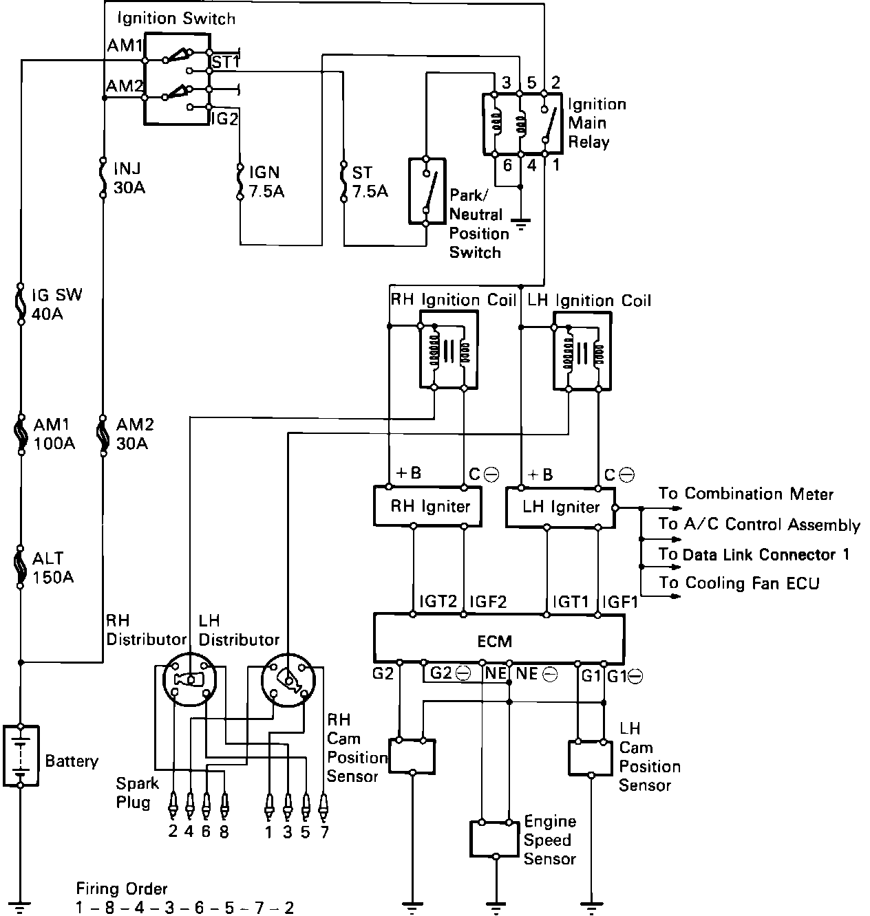
Ignition System Schematic:
PURPOSE
The igniters physically fires the ignition coils in response to the ECM's signal. Computers generally produce low amperage signals as outputs, much lower than necessary to fire the coil.
LOCATION
Mounted to the left side strut tower.
CONSTRUCTION
The igniters consists of a power transistor and circuitry to provide a tachometer output.
OPERATION
The igniters are essentially electronic relays. They receive a "trigger" from the ECM and responds by turning a higher amperage current to the ignition coils on and off. Each time a spark is produced an ignition confirmation (IGF) signal is sent to the ECM.