Curiosii for ever!
: Car repair manuals for everyone.
Home
>>
Lexus
>>
1993
>>
LS 400 V8-4.0L (1UZ-FE)
>>
Repair and Diagnosis
>>
Diagrams
>>
Electrical Diagrams
>>
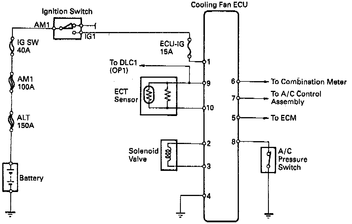
Radiator Cooling Fan Control Module
Radiator Cooling Fan Control Module
Electronic Cooling Fan System: