Curiosii for ever!
: Car repair manuals for everyone.
Home
>>
Lexus
>>
1993
>>
GS 300 L6-3.0L (2JZ-GE)
>>
Repair and Diagnosis
>>
Powertrain Management
>>
Relays and Modules - Powertrain Management
>>
Relays and Modules - Computers and Control Systems
>>
Main Relay (Computer/Fuel System)
>>
Diagrams
>>
Diagram Information and Instructions
>>
How to Use Wiring Diagrams
>>
How to Read Power Source
How to Read Power Source
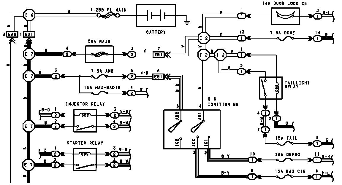
Power Source (Current Flow Chart):
Power Source:
The chart below shows the route by which current flows from the battery to each electric source (Fusible Link, Circuit Breaker, Fuse, etc.) and other parts.