Curiosii for ever!: Car repair manuals for everyone.

Distributor: Description and Operation

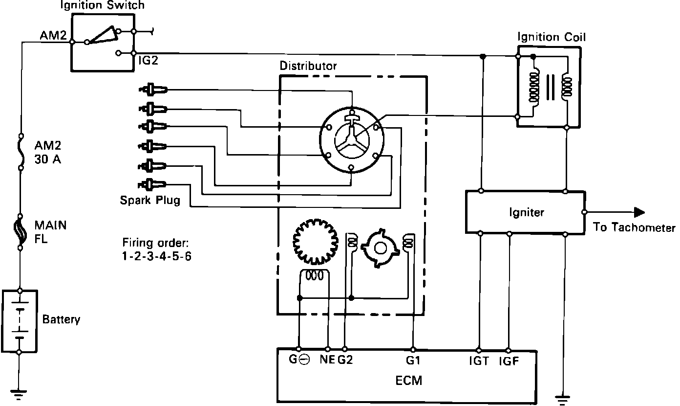
Distributor

Distributor Assembly:





PURPOSE
The distributor is used to direct high voltage to the appropriate spark plug. The unit also houses the cam position and end speed (crank angle) sensor.

LOCATION
Mounted to the end of of the rear cylinder head.

Igniter

Ignition System Schematic:





PURPOSE
The igniter physically fire the ignition coil in response to the ECM signal. Computers generally produce low amperage signals as outputs, much lower than necessary to fire the coil.

LOCATION
Mounted to the left strut tower in the engine compartment.

CONSTRUCTION
The igniter consists of a power transistor and circuitry to provide a tachometer output.

OPERATION
The igniter is essentially an electronic relay. It receives a "trigger" from the ECM and responds by turning a higher amperage current to the ignition coil on and off. Each time a spark is produced an ignition confirmation (IGF) signal is sent to the ECM.