Curiosii for ever!: Car repair manuals for everyone.

Remote Up / Down Function Does Not Operate

REMOTE UP/DOWN FUNCTION DOES NOT OPERATE

CIRCUIT DESCRIPTION

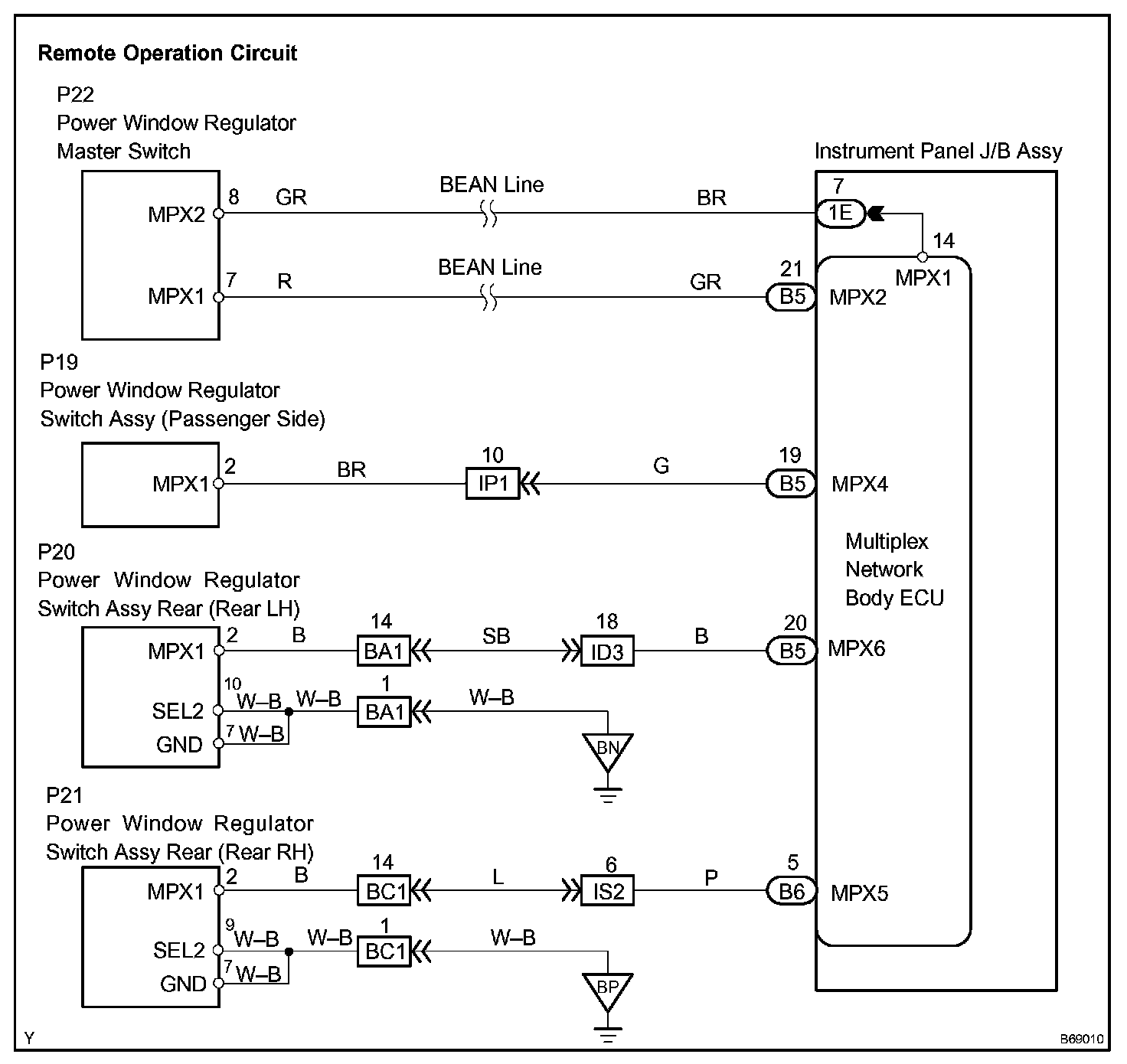
The power window master switch transmits a remote signal (using the BEAN line) to the multiplex network body ECU, which then transmits this remote signal (using the BEAN line) to the passenger side, rear-left and rear-right power window regulator switches respectively. Then, these power window regulator switches drive the applicable window motors.

Wiring Diagram:




Wiring Diagram:









Step 1:




Step 2 - 3:




Step 4 - 5:




Step 6 - 7:




Step 8 - 10:




Step 11 - 12:




Step 13 - 14:




Step 15 - 16:




INSPECTION PROCEDURE

HINT: Check which power window cannot be operated, and then proceed with troubleshooting procedures for the applicable power window as shown in the table.