Curiosii for ever!
: Car repair manuals for everyone.
Home
>>
Lexus Truck
>>
2004
>>
RX 330 AWD V6-3.3L (3MZ-FE)
>>
Repair and Diagnosis
>>
Cruise Control
>>
Testing and Inspection
>>
Symptom Related Diagnostic Procedures
>>
Dynamic Laser Cruise Control System
>>
Symptom Diagnostic Procedures
>>
Distance Control Switch Circuit
Distance Control Switch Circuit
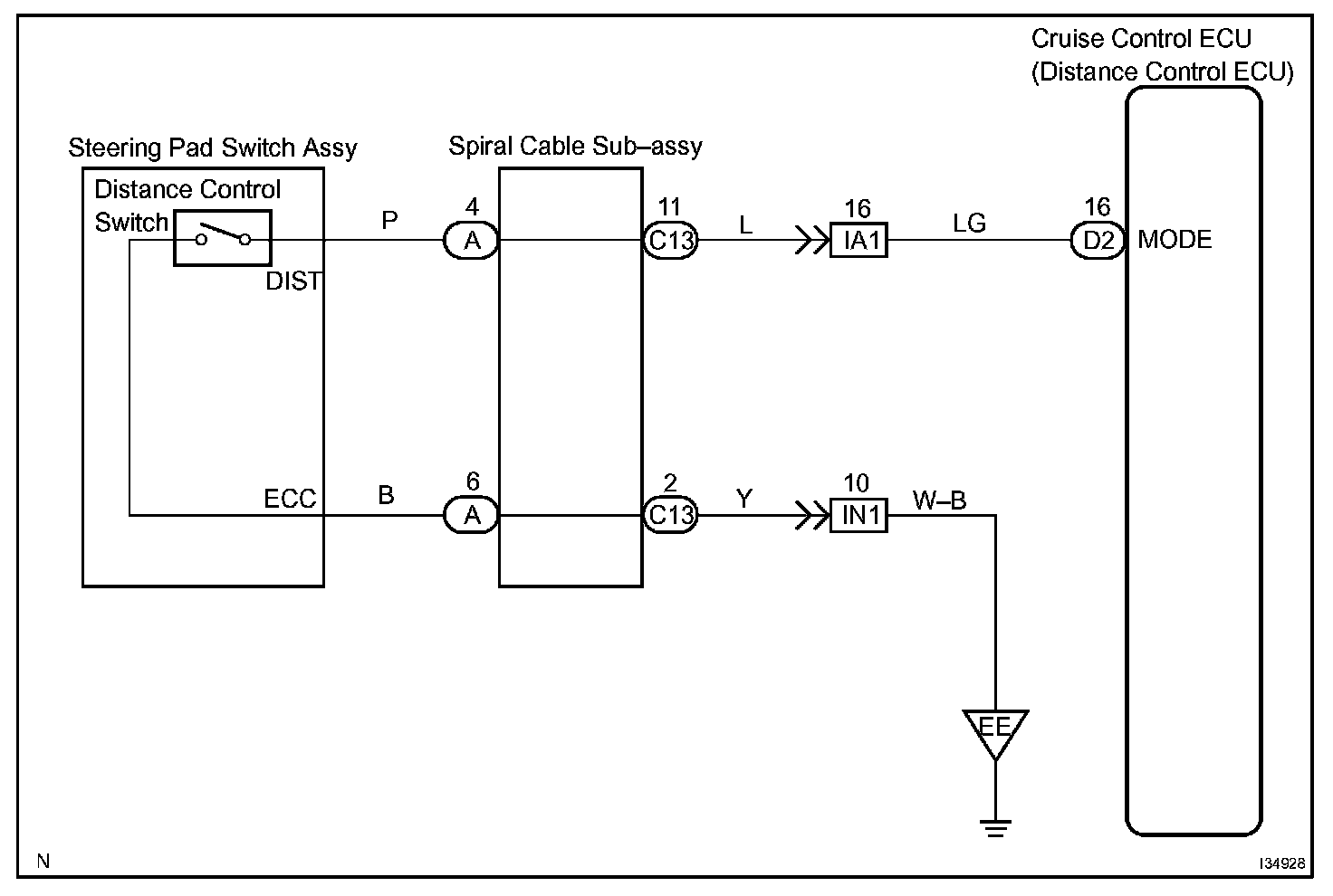
DISTANCE CONTROL SWITCH CIRCUIT
CIRCUIT DESCRIPTION
This switch sets the vehicle-to-vehicle distance mode.
Wiring Diagram:
Step 1:
Step 2 - 4:
Step 5:
INSPECTION PROCEDURE