Curiosii for ever!: Car repair manuals for everyone.

Power Source Circuit(Multi Display Controller Sub Assy)

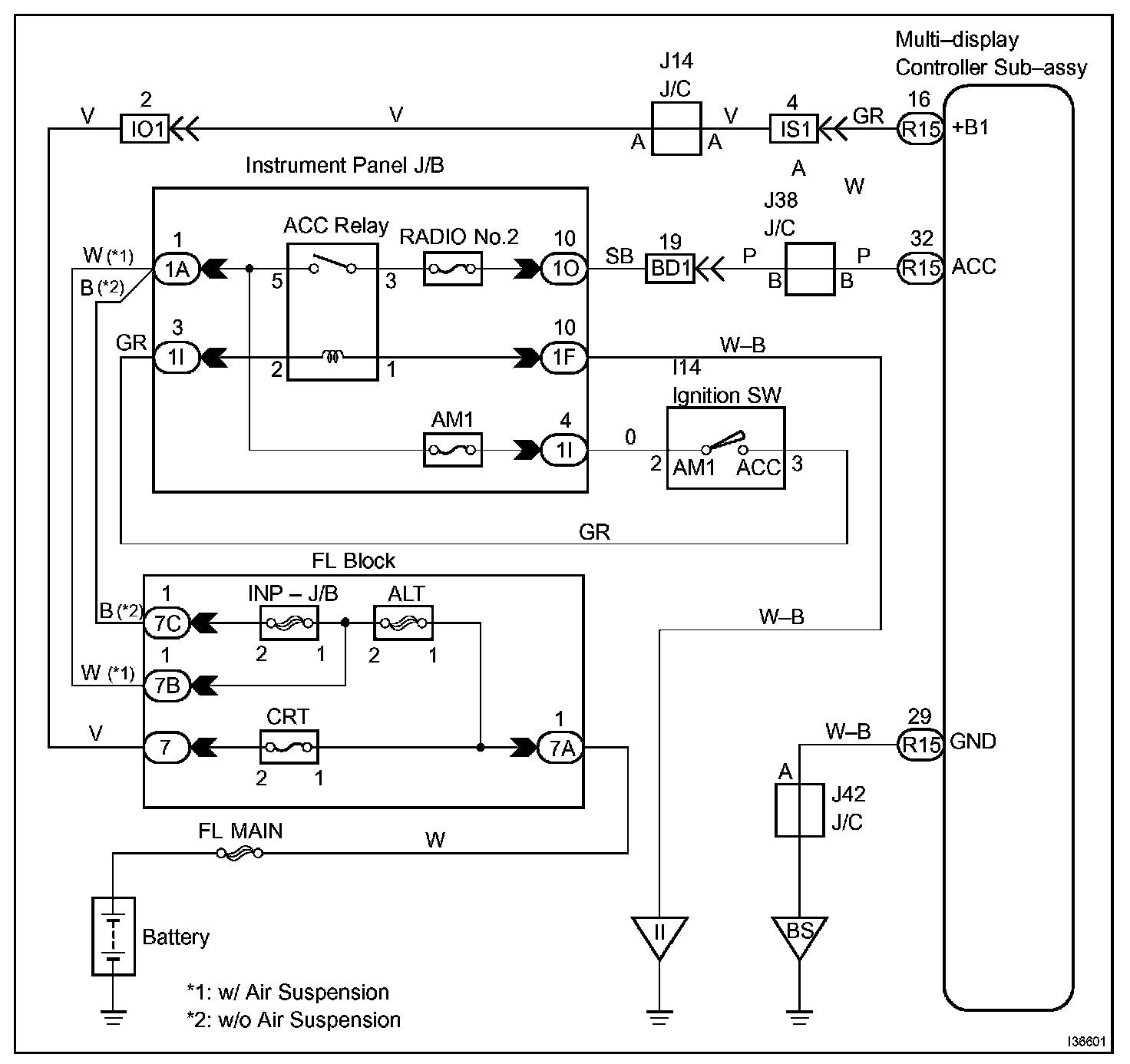
POWER SOURCE CIRCUIT (MULTI-DISPLAY CONTROLLER SUB-ASSY)

CIRCUIT DESCRIPTION
This circuit provides the power to the multi-display controller sub-assy.

Wiring Diagram:






Step 1:




INSPECTION PROCEDURE