Curiosii for ever!
: Car repair manuals for everyone.
Home
>>
Lexus Truck
>>
2001
>>
LX 470 V8-4.7L (2UZ-FE)
>>
Repair and Diagnosis
>>
Powertrain Management
>>
Computers and Control Systems
>>
Relays and Modules - Computers and Control Systems
>>
Body Control Module
>>
Testing and Inspection
>>
Component Tests and General Diagnostics
>>
Door Courtesy Switch Circuit
Door Courtesy Switch Circuit
Door Courtesy Switch Circuit
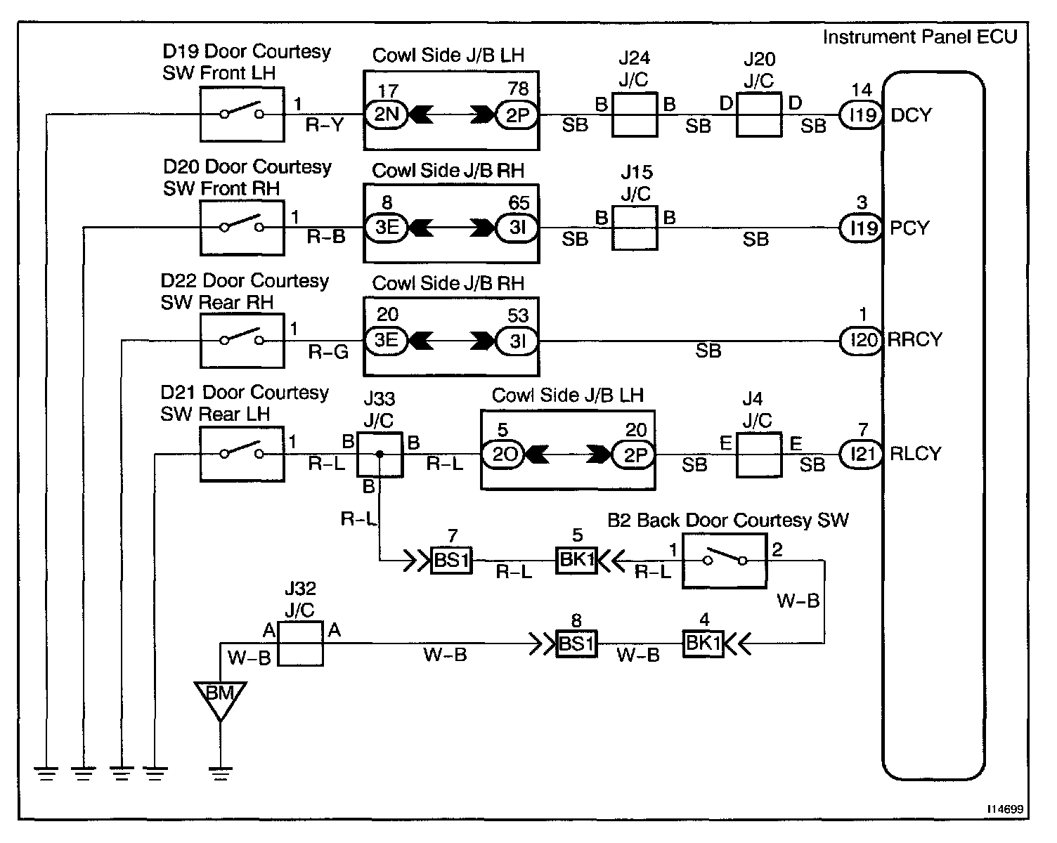
CIRCUIT DESCRIPTION
The door courtesy switch goes on when the door is opened and goes off when door is closed.
Wiring Diagram:
Steps 1 - 2:
INSPECTION PROCEDURE