Curiosii for ever!
: Car repair manuals for everyone.
Home
>>
Lexus Truck
>>
2000
>>
RX 300 AWD V6-3.0L (1MZ-FE)
>>
Repair and Diagnosis
>>
Powertrain Management
>>
Computers and Control Systems
>>
Relays and Modules - Computers and Control Systems
>>
Body Control Module
>>
Testing and Inspection
>>
Component Tests and General Diagnostics
>>
Rear Interior Light and Back Door Courtesy Switch Circuit
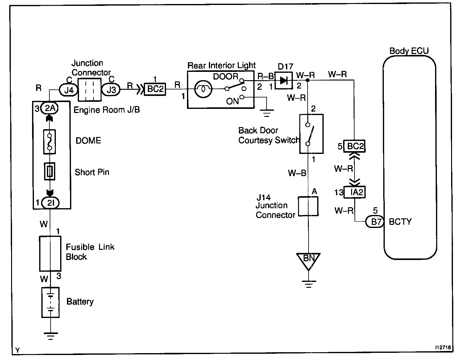
Rear Interior Light and Back Door Courtesy Switch Circuit
CIRCUIT DESCRIPTION
The back door courtesy switch goes on when back door is opened and goes off when back door is closed.
Wiring Diagram:
Steps 1 - 3:
INSPECTION PROCEDURE