Curiosii for ever!: Car repair manuals for everyone.

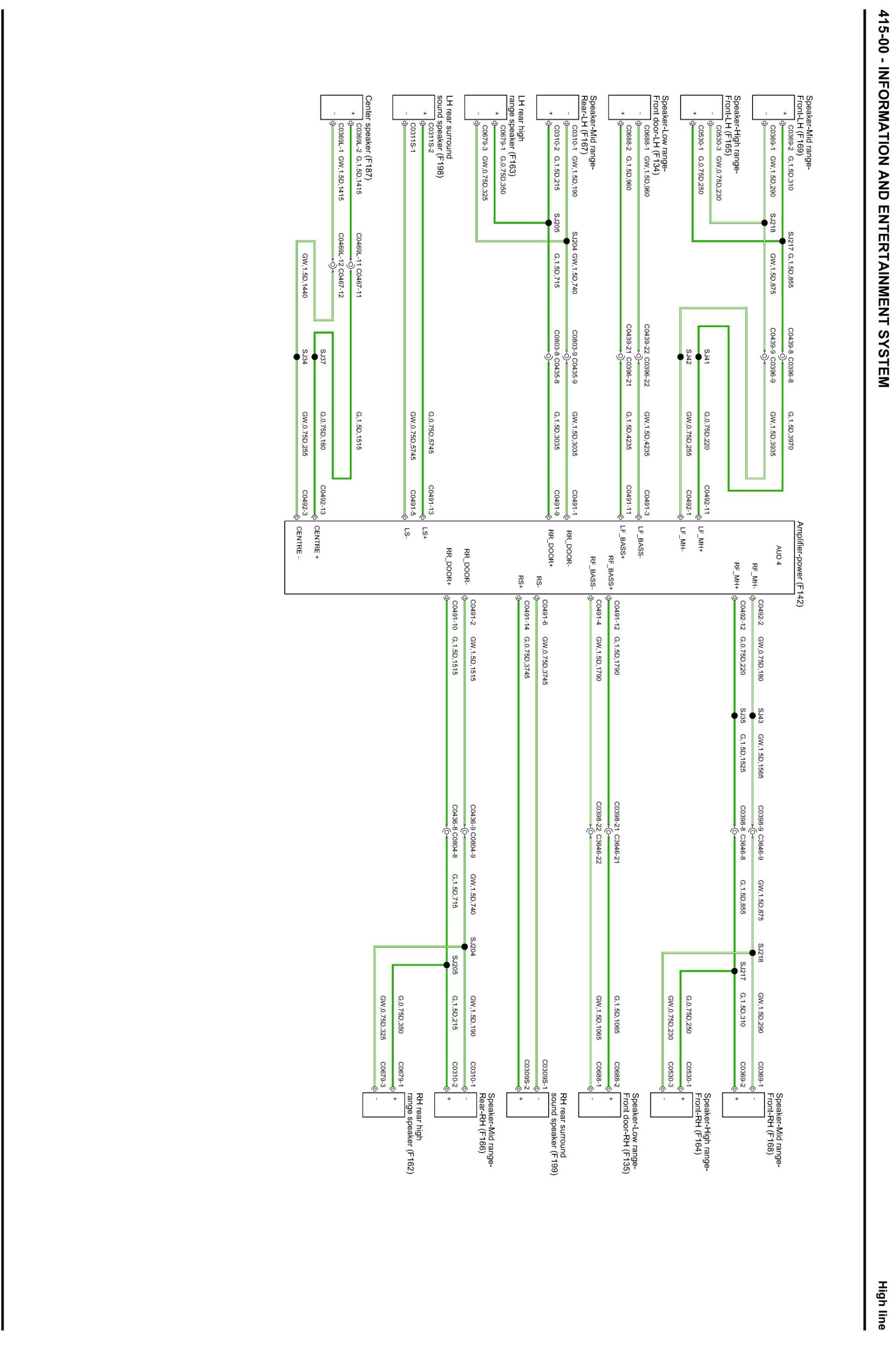
High Line



High Line


High Line (Sheet 1):




High Line (Sheet 2):




High Line (Sheet 3):




High Line (Sheet 4):




High Line (Sheet 5):




High Line (Sheet 6):




High Line (Sheet 7):




High Line (Sheet 8):




High Line (Sheet 9):






Locations: The location views for connectors and components depicted within these diagrams can be found via the connector's base number (i.e. C0570) at Vehicle/Locations/Connectors. Locations

Connector Views: The connector pin out views for connectors depicted within these diagrams can be found via the connector's base number (i.e. C0570) at Vehicle/Diagrams/Connector Views. Connector Views