Curiosii for ever!: Car repair manuals for everyone.

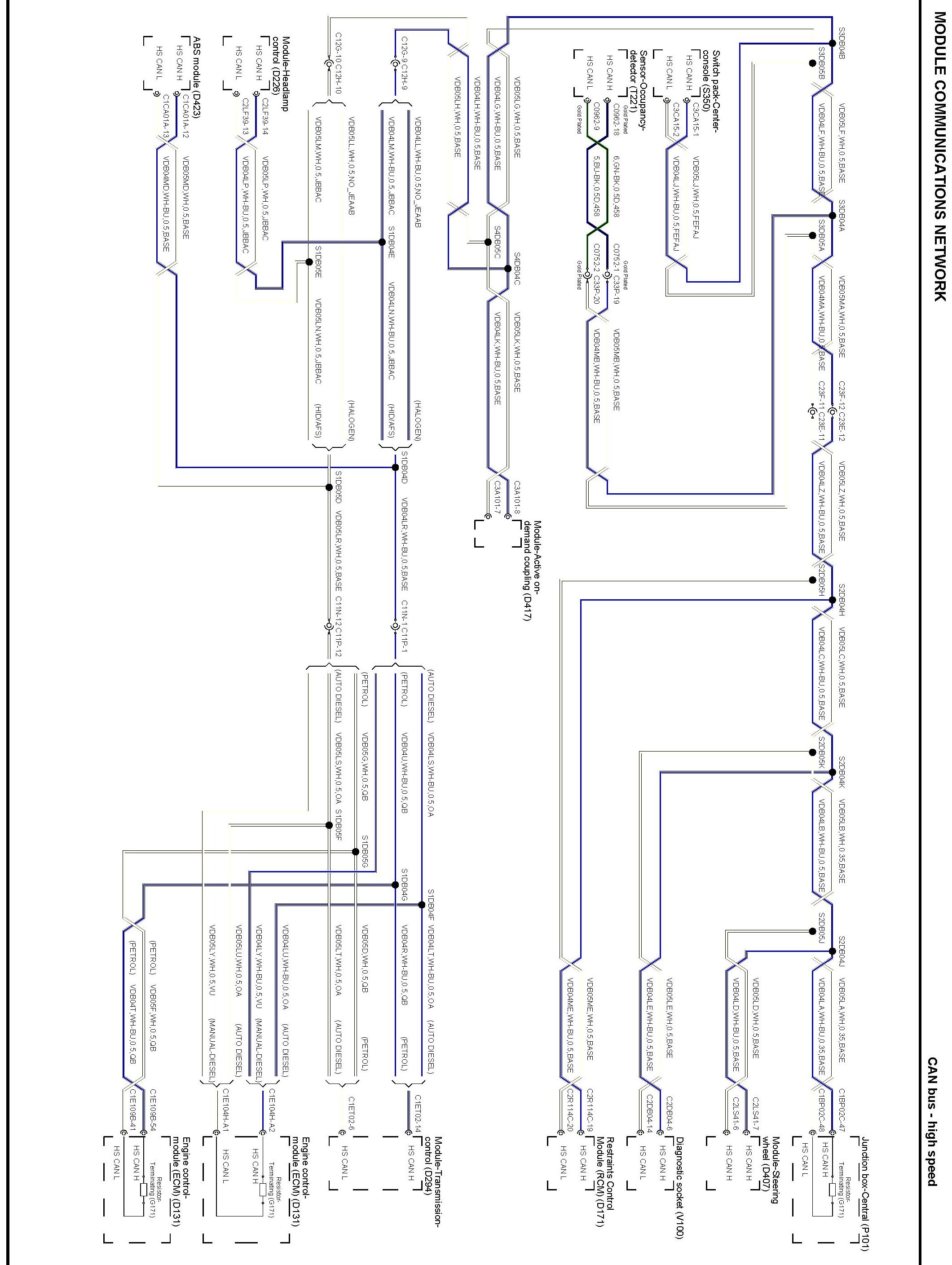
CAN Bus - High Speed



CAN Bus - High Speed


CAN Bus - High Speed:






Locations: The location views for connectors and components depicted within these diagrams can bk found via the connector's base number (i.e. C0570) at Vehicle/Locations/Connectors. Locations

Connector Views: The connector pin out views for connectors depicted within these diagrams can bk found via the connector's base number (i.e. C0570) at Vehicle/Diagrams/Connector Views. Connector Views