Curiosii for ever!: Car repair manuals for everyone.

High Line



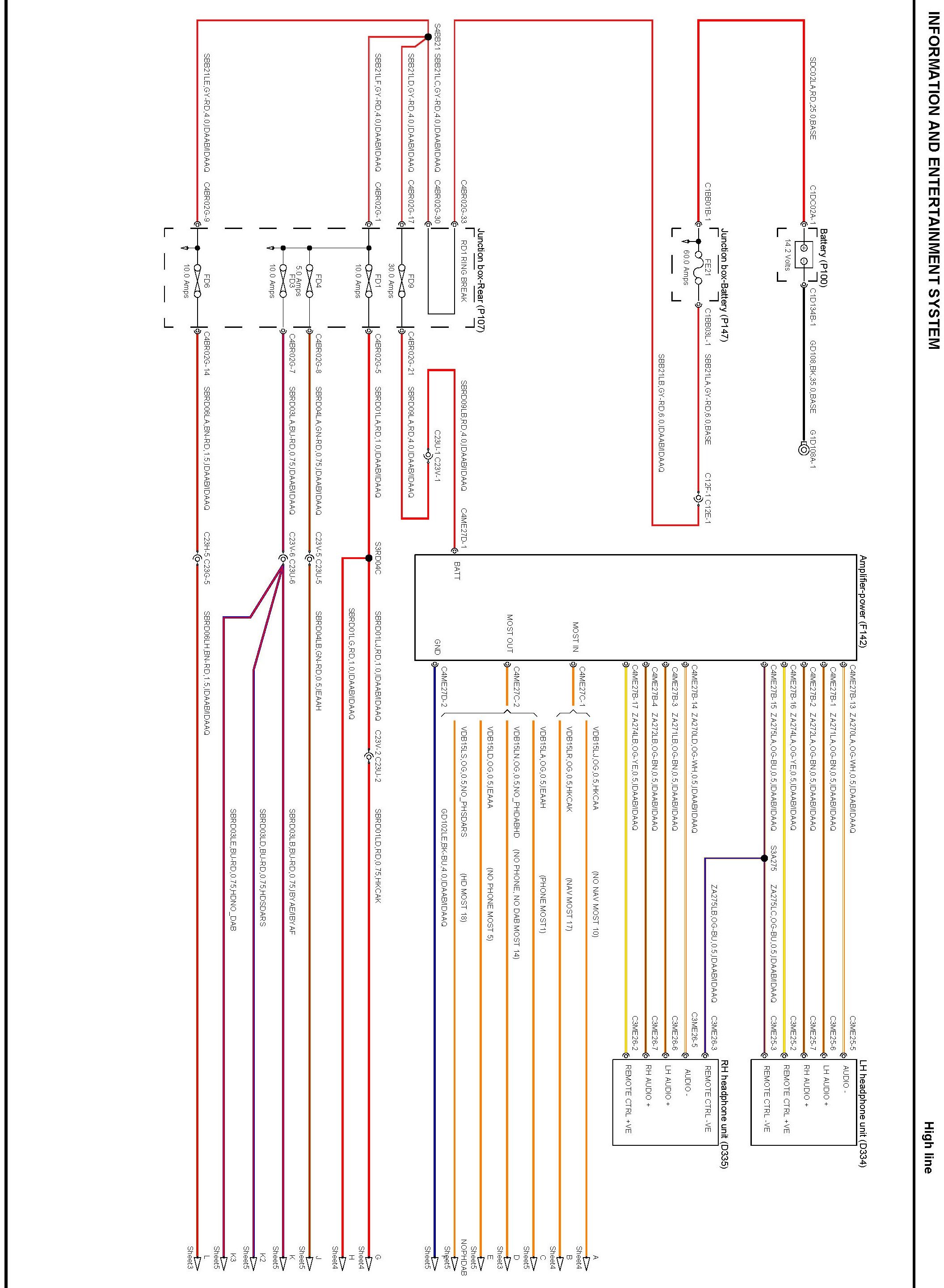
Information and Entertainment System - High Line


Information And Entertainment System - High Line (Sheet 1):





Information And Entertainment System - High Line (Sheet 2):





Information And Entertainment System - High Line (Sheet 3):





Information And Entertainment System - High Line (Sheet 4):





Information And Entertainment System - High Line (Sheet 5):






Locations: The location views for connectors and components depicted within these diagrams can bk found via the connector's base number (i.e. C0570) at Vehicle/Locations/Connectors. Locations

Connector Views: The connector pin out views for connectors depicted within these diagrams can bk found via the connector's base number (i.e. C0570) at Vehicle/Diagrams/Connector Views. Connector Views