Curiosii for ever!: Car repair manuals for everyone.

Antitheft and Alarm Systems



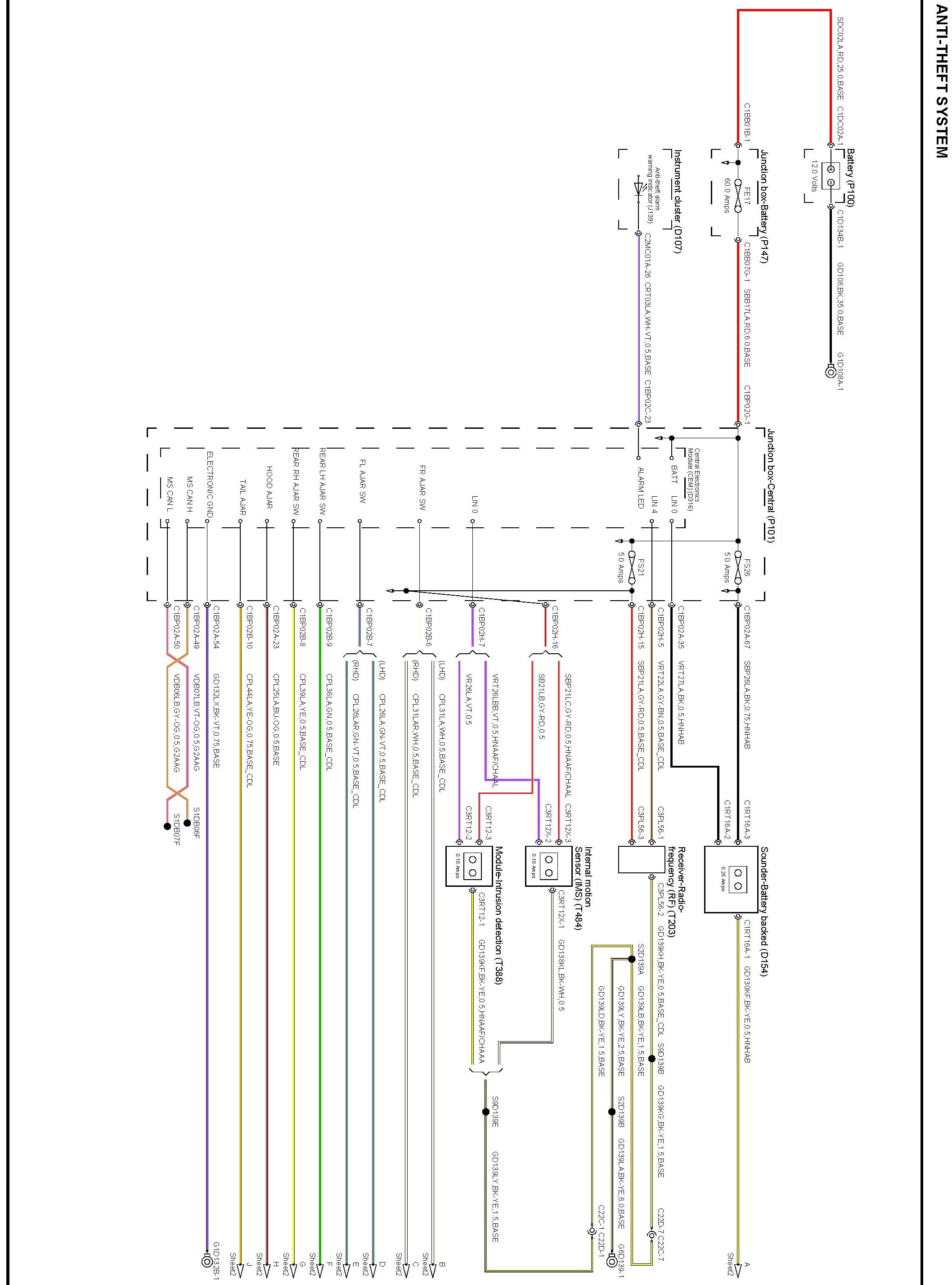
Anti-Theft System


Anti-Theft System (Sheet 1):





Anti-Theft System (Sheet 2):






Locations: The location views for connectors and components depicted within these diagrams can bk found via the connector's base number (i.e. C0570) at Vehicle/Locations/Connectors. Locations

Connector Views: The connector pin out views for connectors depicted within these diagrams can bk found via the connector's base number (i.e. C0570) at Vehicle/Diagrams/Connector Views. Connector Views