Curiosii for ever!: Car repair manuals for everyone.

Manifold Pressure/Vacuum Sensor: Description and Operation



Manifold Absolute Pressure Sensor

High or Low Input Failure and Ground Monitor

This monitor runs continuously. The voltage from the sensor is compared with failure thresholds that are defined in the software.

If the voltage is below the low threshold, then a timer will be incremented. If this timer exceeds a threshold, then a failure flag is set and a DTC is stored.

If the voltage is over the high threshold, then a timer will be incremented. If this timer exceeds a threshold, then a failure flag is set and a DTC is stored.

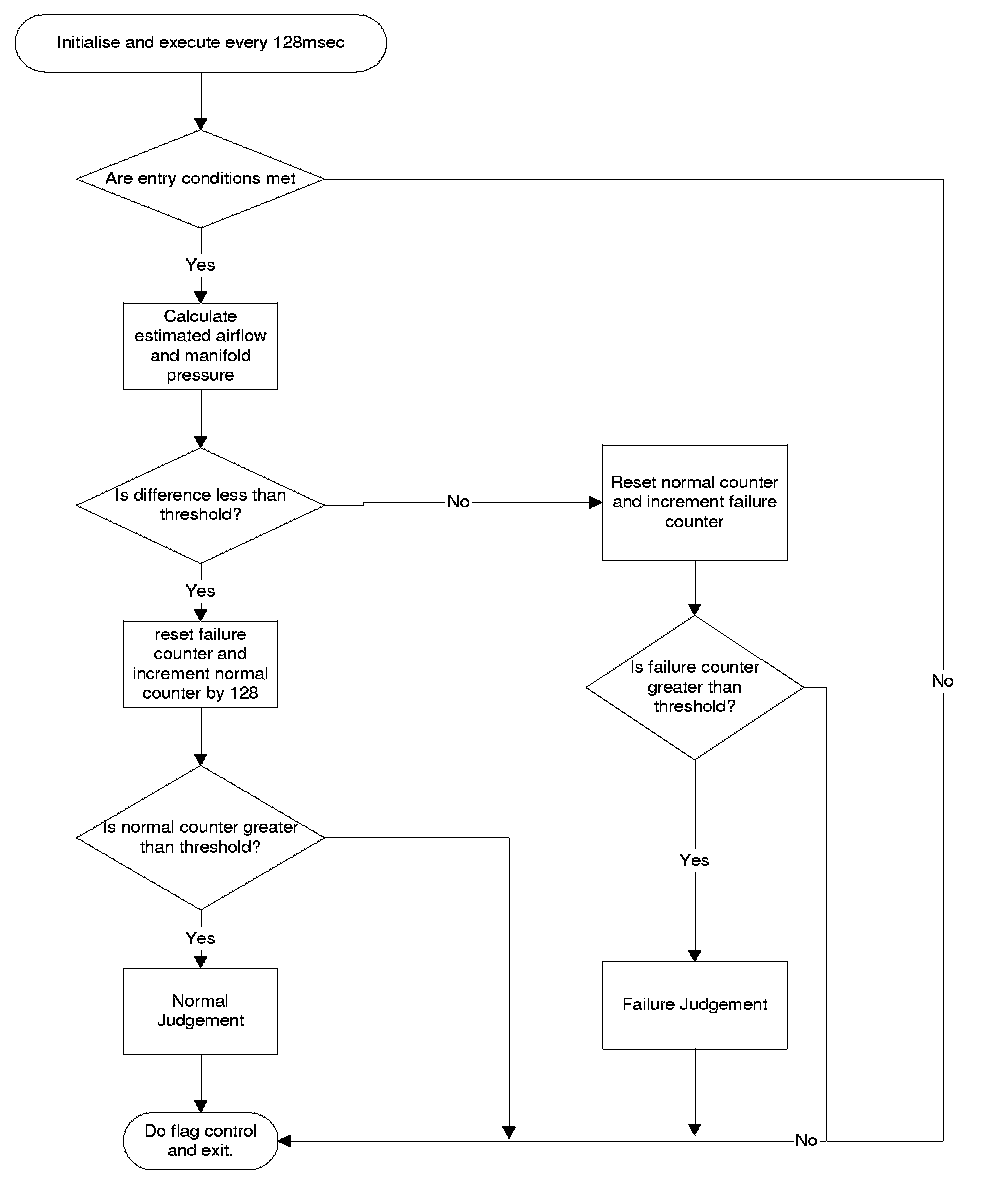
Range / Performance Failure

The monitor runs continuously so long as the entry conditions are met. The Manifold Absolute Pressure (MAP) Sensor monitor compares the measured manifold absolute pressure with an estimated pressure, which is calculated by a model. The model that calculates the estimated pressure uses a look-up table which have engine speed and throttle angle as inputs. These are used to derive base and compensation values for intake air temperature, atmospheric pressure, EGR rate and VVT, from which the estimated pressure is calculated.

Judgements of whether the MAP sensor is behaving correctly are made after the entry conditions have been fulfilled and the differences between the measured and estimated values are below calibrated thresholds. The MAP sensor is faulty if when the entry conditions are met, the difference between the actual and estimated values is greater than a calibrated threshold. The monitor has the ability to make a normal judgement followed by a failed judgement or vice versa as the monitor runs continuously whilst the entry conditions are met.

Flow Chart