Curiosii for ever!: Car repair manuals for everyone.

Overhaul

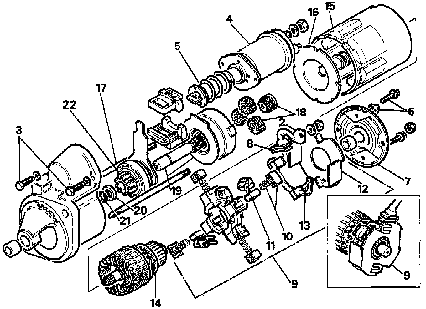
STARTER MOTOR - Lucas M78R

Overhaul

Dismantling


Starter:





1. Remove the starter motor.
2. Remove the braid between the starter and the solenoid terminal.
3. Remove the solenoid screws.
4. Withdraw the solenoid body.
5. Lift and remove the solenoid plunger.
6. Remove two nuts and two screws from the commutator end bracket.
7. Remove the commutator end bracket.
8. Remove the grommet from the yoke.
9. Lift the brushbox assembly clear of the armature.
10. Remove the brush springs.
11. Unclip and remove the ground brushes.
12. Remove the insulating plate.
13. Withdraw the brushes and bus bar.
14. Remove the armature from the yoke.
15. Remove the yoke.
16. Remove the intermediate bracket.
17. Loosen and remove the through bolts from the drive end bracket.
18. Remove the sun and planet gears.
19. Push out the drive shaft sprocket assembly from the drive end bracket.
20. Carefully tap the thrust collar from over the jump ring back towards the drive.
21. Pry the snap ring from its locating groove.
22. Remove the drive assembly from the drive shaft

Inspecting

Solenoid

23. Check the continuity and resistance value of windings by connecting an ohmmeter as shown.

Solenoid Circuit Testing:





(a) Resistance value should be 1.074 +/- 0.035 ohms

Solenoid Circuit Testing:





(b) Resistance value should be 0.298 +/- 0.015 ohms

If test results are unsatisfactory replace the solenoid. If results are correct proceed to 24.

24. Check the contacts by connecting an ohmmeter as shown. Solenoid plunger removed, ohmmeter should read infinity.

Solenoid Circuit Testing:





Solenoid plunger operated by hand, ohmmeter should read zero. If test results are unsatisfactory, replace the solenoid. If results are correct proceed to 25.

25. Check operation of spring for freedom of movement.

Brush Gear
26. Check brush springs and ensure that the brushes move freely in their holders. Clean the brushes with a solvent moistened cloth, if required.

Starter Brush:





Brush length new, Dimension A is 9mm (0.354 in). Minimum brush length, Dimension B is 3.5mm (0.138 in).

Armature

Armature Testing:





27. Check the armature insulation using suitable test equipment. Connect the tester between any one commutator segment and the shaft. The method illustrated uses a 110V, 15W test lamp. If the lamp illuminates the armature is faulty, and a replacement component is required.
28. If necessary, the commutator may be machined, providing a finished surface can be obtained without reducing the diameter below 28.8mm (1.13 in), otherwise a new commutator must be fitted. Finish the surface with fine emery cloth. Do not undercut the insulation slots.

Drive Assembly
29. Test the roller clutch. The pinion should rotate in one direction only, independent of the clutch body. Replace the unit if unsatisfactory or if teeth are damaged or worn.

Bearings
30. Fit new the bearing bushings if there is evidence of armature fouling magnets or if there is perceptible side play between the shaft and bushing.
31. Drive end/intermediate end bracket: press out the bushing using a suitable press and mandrel.
32. Press the new bushing in, ensuring that on the drive end bracket, the bushing is flush with the casting.
33. Commutator end bracket; thread a 9/16" Whitworth or suitable similar tap firmly into the bushing. Extract the bushing with the tap using a power press in reverse.

NOTE: Soak new bushings in engine oil for thirty minutes before fitting.

Reassembly
34. Reverse the instructions 1 to 22. Smear the teeth and operating collar of the roller clutch with Shell Retinax A grease. Smear the pivot lever of the drive assembly with Mobil 22 grease. Smear the drive shaft sun and planet gears with Rocol BRB12OO grease.
35. Tighten all the fasteners.