Curiosii for ever!
: Car repair manuals for everyone.
Home
>>
Kia
>>
2010
>>
Rondo V6-2.7L
>>
Repair and Diagnosis
>>
Diagrams
>>
Connector Views
>>
Antilock Brakes / Traction Control Systems
>>
System Diagram
>>
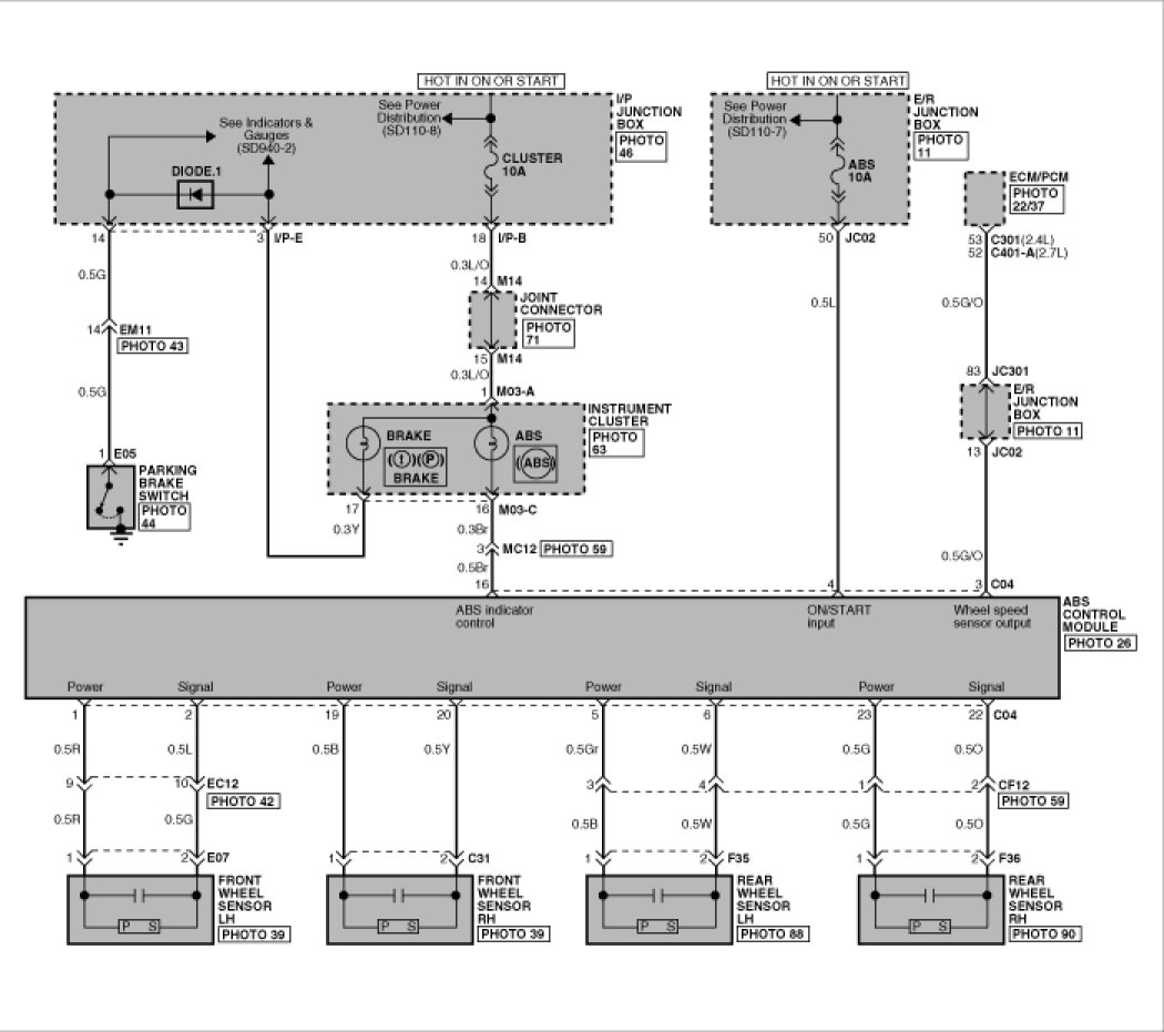
ABS(Anti-Lock Brake System)
ABS(Anti-Lock Brake System)
ABS CIRCUIT DIAGRAM
ABS CONNECTOR INPUT/OUTPUT