Curiosii for ever!
: Car repair manuals for everyone.
Home
>>
Kia
>>
2010
>>
Rio L4-1.6L
>>
Repair and Diagnosis
>>
Diagrams
>>
Electrical Diagrams
>>
Heating and Air Conditioning
>>
Control Assembly, HVAC
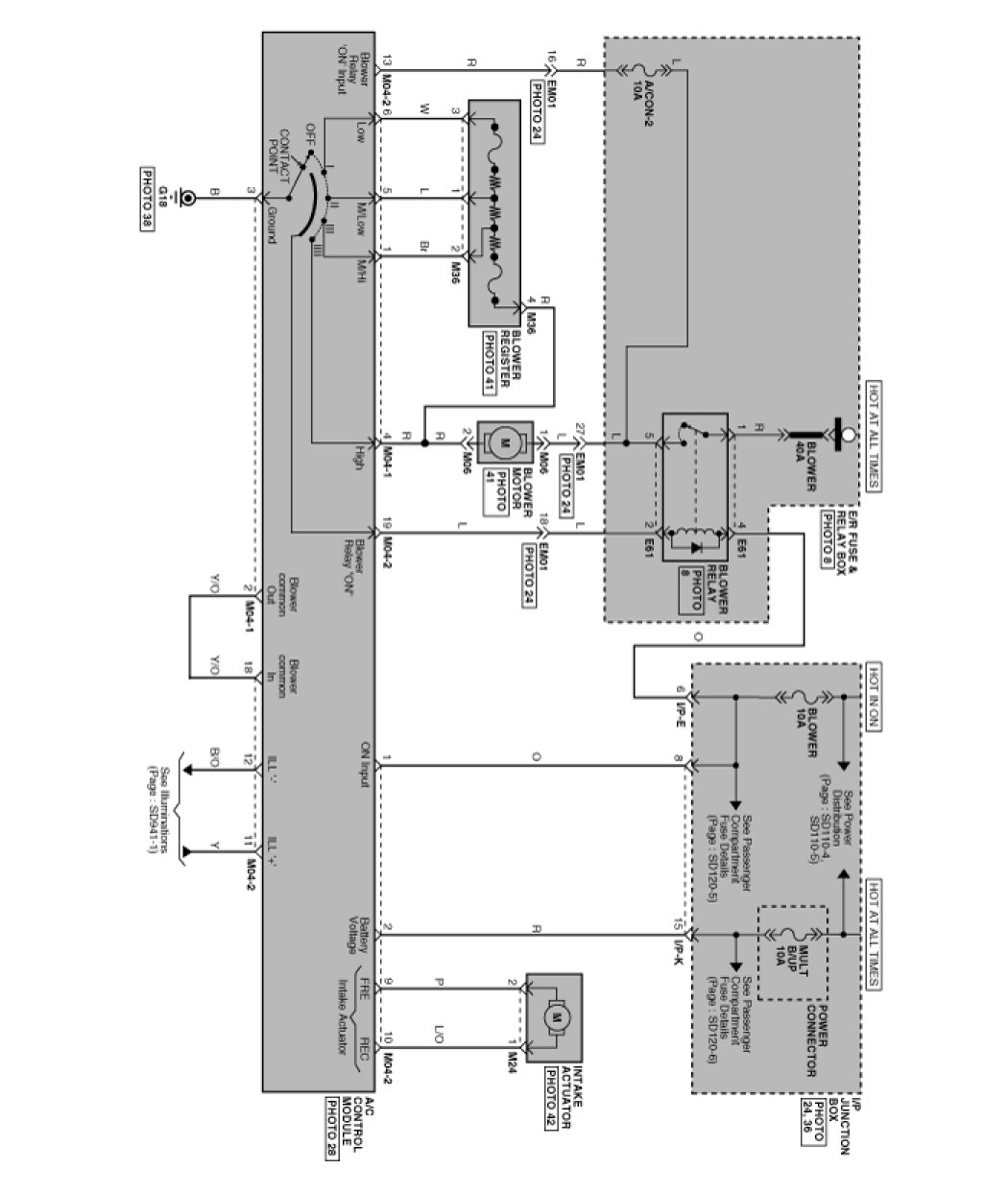
Control Assembly, HVAC
SCHEMATIC DIAGRAM