Curiosii for ever!
: Car repair manuals for everyone.
Home
>>
Kia
>>
2010
>>
Forte L4-2.0L
>>
Repair and Diagnosis
>>
Diagrams
>>
Electrical Diagrams
>>
Air Bag Systems
>>
Advanced
Advanced
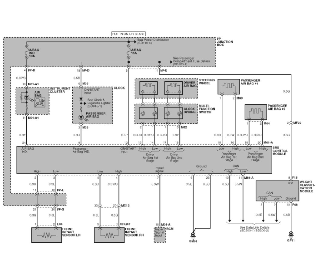
Circuit Diagram (1)
Circuit Diagram (2)