Curiosii for ever!: Car repair manuals for everyone.

Heated Glass Element




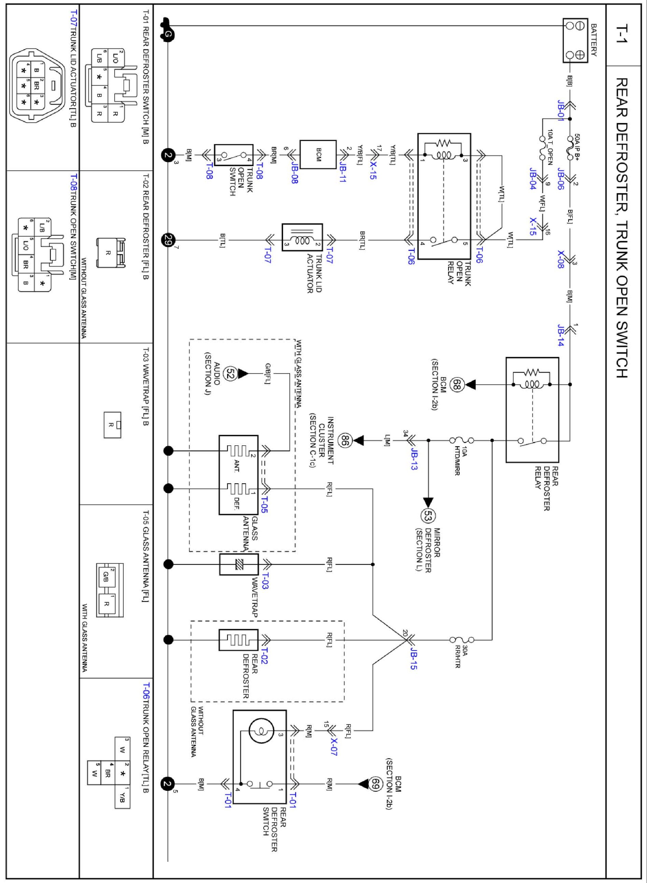
Rear Defroster, Trunk Open Switch

Diagram T-1: