Curiosii for ever!
: Car repair manuals for everyone.
Home
>>
Kia
>>
1998
>>
Sephia RS Sedan L4-1.8L
>>
Repair and Diagnosis
>>
Diagrams
>>
Electrical Diagrams
>>
Powertrain Management
>>
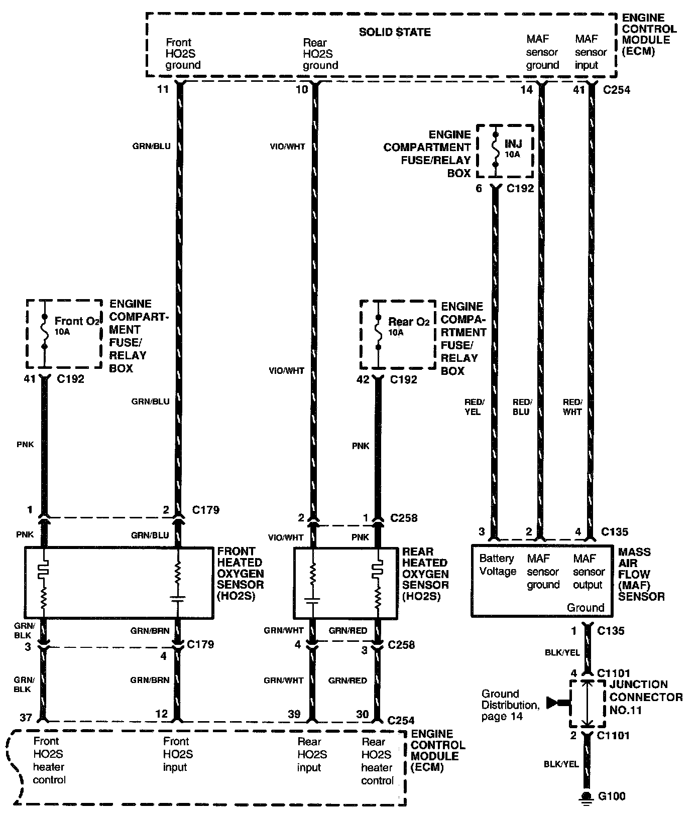
Air Flow Meter/Sensor
Air Flow Meter/Sensor