Curiosii for ever!: Car repair manuals for everyone.

Driver Door Lock/Unlock Switch Circuit Performance






DRIVER DOOR LOCK/UNLOCK SWITCH CIRCUIT PERFORMANCE





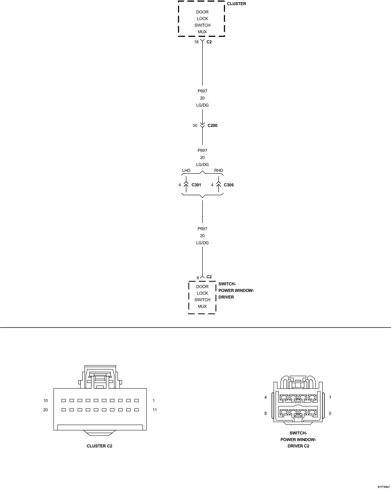
For a complete wiring diagram, refer to the Wiring Information Electrical Diagrams.






1. TEST THE DOOR LOCK SWITCH





NOTE: The graphic for this step shows the connector for terminal reference only.

1. Turn the ignition off.
2. Disconnect the Driver Window/Door Lock Switch C2 connector.
3. Connect an ohmmeter between terminals number 3 and 8 of the switch (not the connector).
4. With the switch in the neutral position, the resistance should be greater than 1,000,000 Ohms (open circuit)
5. While holding the switch in the Lock position, the resistance should be 330 Ohms (+/- 33 Ohms).
6. While holding the switch in the Unlock position, the resistance should be 100 Ohms (+/- 10 Ohms).

Does the switch pass all three tests?

No

- Replace the Driver Window/Door Lock Switch.
- Perform the BODY VERIFICATION TEST. Body Verification Test.

Yes

- Go To 2

2. (Z961) GROUND CIRCUIT OPEN




1. Turn the ignition on.
2. Using a 12-volt test light connected to 12-volts, check the (Z961) Ground circuit in the Driver Window/Door Lock Switch C2 connector.

Does the test light illuminate brightly

No

- Repair the (Z961) Ground circuit for an open.
- Perform the BODY VERIFICATION TEST. Body Verification Test.

Yes

- Go To 3

3. (P697) DOOR LOCK SWITCH MUX CIRCUIT SHORT TO BATTERY




1. Measure the voltage between the (P697) Door Lock Switch Mux circuit and ground.

Is the voltage above 5.2 volts?

Yes

- Repair the (P697) Door Lock Switch Mux circuit for a short to battery.
- Perform the BODY VERIFICATION TEST. Body Verification Test.

No

- Go To 4

4. (P697) DOOR LOCK SWITCH MUX CIRCUIT SHORT TO GROUND




1. Turn the ignition off.
2. Disconnect the Cluster C2 connector.
3. Measure the resistance between ground and the (P697) Door Lock Switch Mux circuit.

Is the resistance below 10,000 Ohms?

Yes

- Repair the (P697) Door Lock Switch Mux circuit for a short to ground.
- Perform the BODY VERIFICATION TEST. Body Verification Test.

No

- Go To 5

5. (P697) DOOR LOCK SWITCH MUX CIRCUIT OPEN




1. Measure the resistance of the (P697) Door Lock Switch Mux circuit between the Cluster C2 connector and the Driver Window/Door Lock Switch connector.

Is the resistance below 5.0 Ohms?

No

- Repair the (P697) Door Lock Switch Mux circuit for an open.
- Perform the BODY VERIFICATION TEST. Body Verification Test.

Yes

- Replace the Instrument Cluster.
- Perform the BODY VERIFICATION TEST. Body Verification Test.