Curiosii for ever!
: Car repair manuals for everyone.
Home
>>
Jaguar
>>
2007
>>
XJ (X350) V8-4.2L SC
>>
Repair and Diagnosis
>>
Diagrams
>>
Connector Views
>>
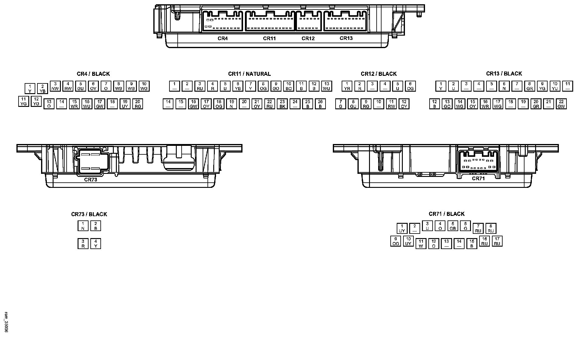
Body Control Module
>>
Rear Electronic Module
Rear Electronic Module
Rear Electronic Module: