Curiosii for ever!
: Car repair manuals for everyone.
Home
>>
Jaguar
>>
1990
>>
Sovereign L6-4.0L
>>
Repair and Diagnosis
>>
Diagrams
>>
Electrical Diagrams
>>
Charging System
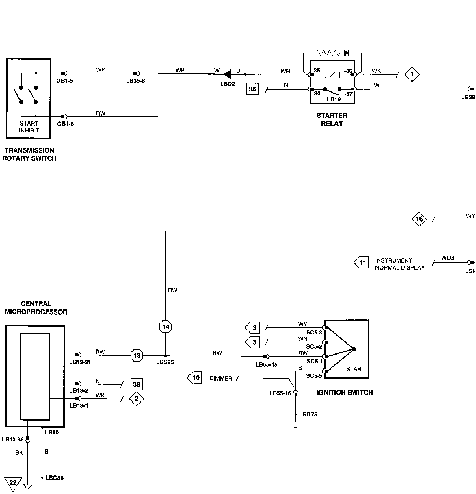
Charging System
�[:
Battery, starter,
alternator
Diagram Symbol:
Diagram Symbols
Data information:
Battery; Starter; Alternator - Components, Connectors, Grounds, & Input/Outputs:
Components
Connectors
Grounds
Inputs/Outputs