Curiosii for ever!: Car repair manuals for everyone.

Air Injection Pump: Service and Repair

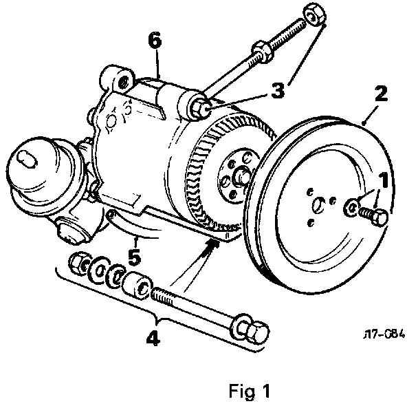
AIR DELIVERY PUMP

RENEW

Fig. 1:





NOTE: No servicing or overhaul of the air delivery pump is possible. In event of failure a service exchange unit must be fitted. Remove the RH air cleaner cover. Slacken off the adjuster rod trunnion bolt, remove the adjuster rod locknut (3 Fig 1).

Remove the drive belt.

Remove the air pump pulley securing bolts (1 Fig 1).

CAUTION: A screwdriver or wedge MUST NOT be used to pry the pulley off the drive shaft as extensive damage to the filter element will result. Remove the pump pulley (2 Fig 1).

Pivot the pump away from the engine. Support the pump, remove the mounting bolt, retrieve the spacer/washers.

Disconnect the vacuum hose from the diverter valve (5 Fig 1).

Release the secondary air pipe from the diverter valve.

Discard the sealing ring.

Remove the air delivery pump (6 Fig 1) Remove the diverter valve from the air pump. Fit the diverter valve to the new pump. Fit the pump to position.

Fit the mounting bolt/washer/spacer. Connect the diverter valve vacuum hose and secondary air pipe.

Fig. 2:





Fit the pump pulley. Fit the drive belt. Adjust the belt tension by the adjusting link nut. Correct tension is as follows: A load of 6.4 lb (2,9kg) must give a total belt deflection of 0.22 in (5,6 mm) when applied at point A Fig. 2.

Tighten the mounting bolt, trunnion bolt, and adjuster locknut.

Refit the air cleaner cover.