Curiosii for ever!
: Car repair manuals for everyone.
Home
>>
Isuzu
>>
1989
>>
Impulse L4-2.3L (4ZD1)
>>
Repair and Diagnosis
>>
Diagrams
>>
Electrical Diagrams
>>
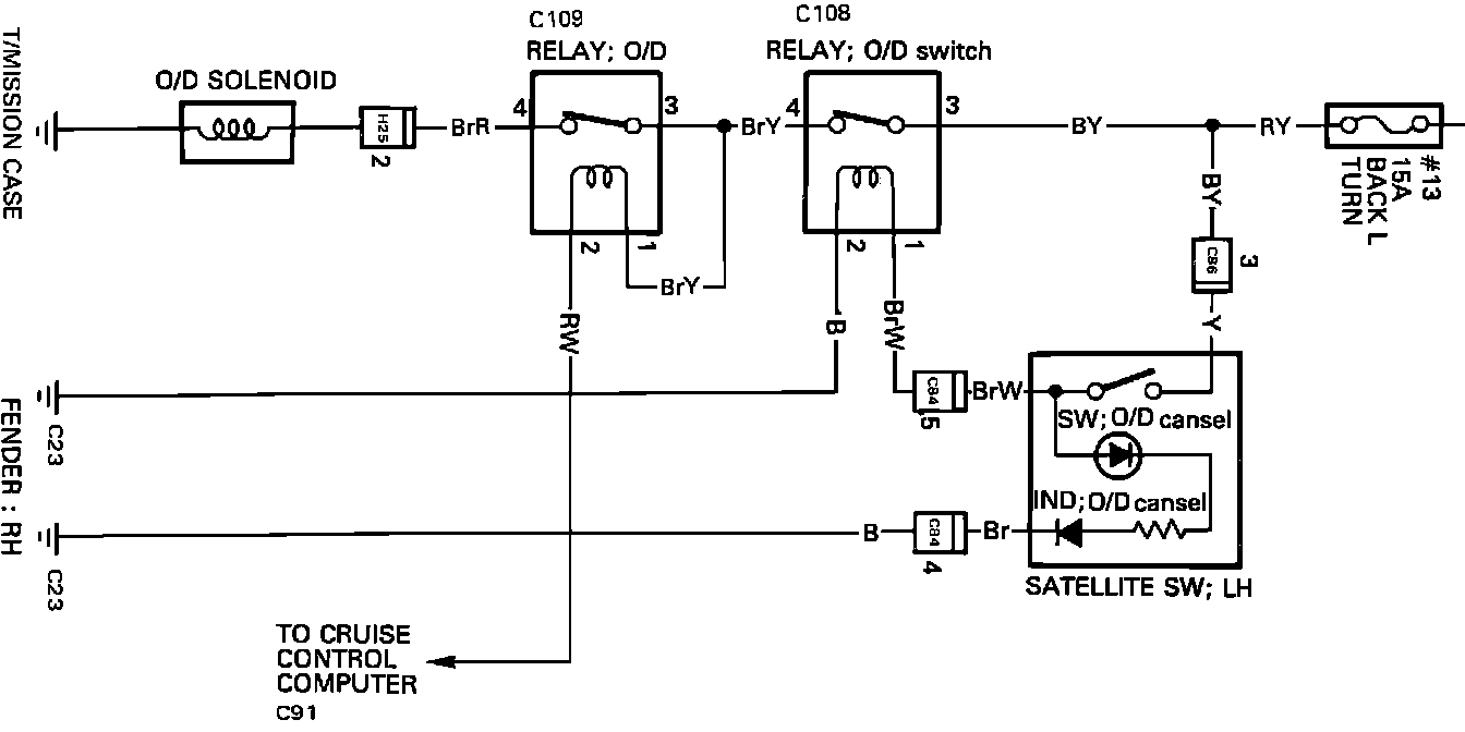
Transmission Control Systems
Transmission Control Systems
Overdrive Lock-Up Automatic Transmission Wiring Circuit: