Curiosii for ever!: Car repair manuals for everyone.

Compressor Clutch: Testing and Inspection

PART 1

Magnetic Clutch Inoperative (Part 1):






PART 2

Magnetic Clutch Inoperative (Part 2):






PART 3

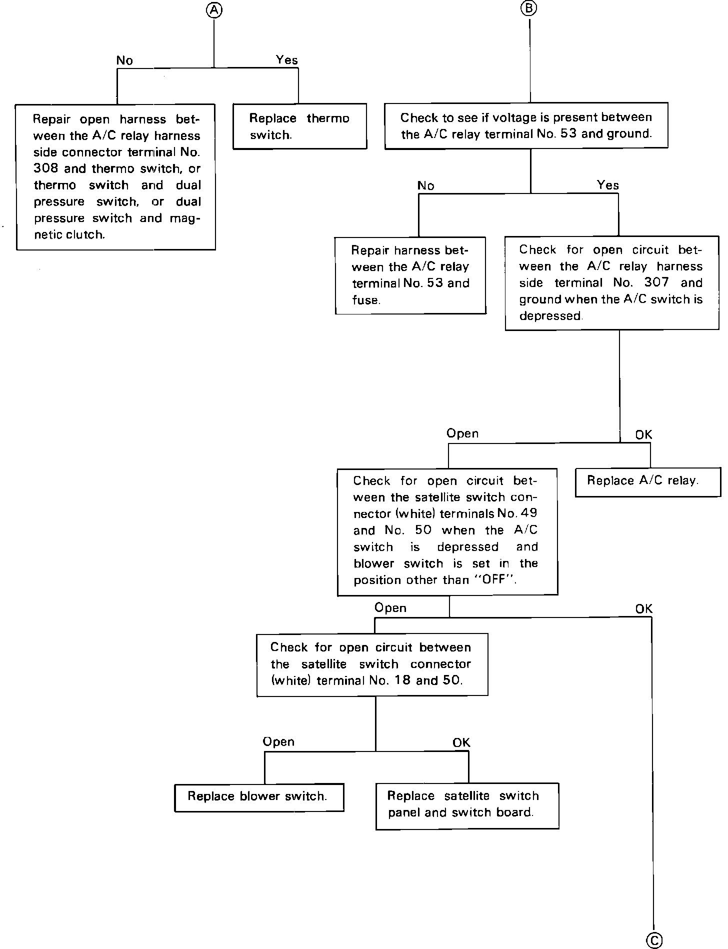
Magnetic Clutch Inoperative (Part 3):






Magnetic clutch will not engage when high side pressure falls below 28 psi or rises above 384 psi.